WARNING:
JavaScript is turned OFF. None of the links on this concept map will
work until it is reactivated.
If you need help turning JavaScript On, click here.
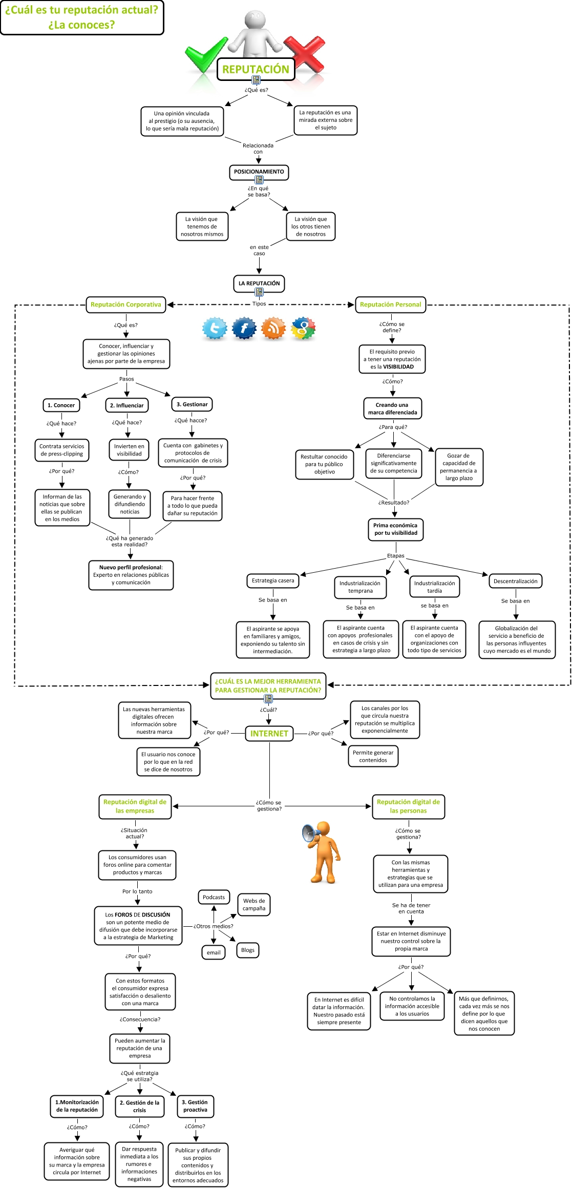
Este Cmap, tiene información relacionada con: Cuál es tu reputación actual, la conoces, Estar en Internet disminuye nuestro control sobre la propia marca ¿Por qué? No controlamos la información accesible a los usuarios, POSICIONAMIENTO ¿En qué se basa? La visión que los otros tienen de nosotros, Reputación digital de las personas ¿Cómo se gestiona? Con las mismas herramientas y estrategias que se utilizan para una empresa, Con estos formatos el consumidor expresa satisfacción o desaliento con una marca ¿Consecuencia? Pueden aumentar la reputación de una empresa, Pueden aumentar la reputación de una empresa ¿Qué estratgia se utiliza? 3. Gestión proactiva, Descentralización Se basa en Globalización del servicio a beneficio de las personas influyentes cuyo mercado es el mundo, Conocer, influenciar y gestionar las opiniones ajenas por parte de la empresa Pasos 2. Influenciar, Estar en Internet disminuye nuestro control sobre la propia marca ¿Por qué? Más que definirnos, cada vez más se nos define por lo que dicen aquellos que nos conocen, Gozar de capacidad de permanencia a largo plazo ¿Resultado? Prima económica por tu visibilidad, Una opinión vinculada al prestigio (o su ausencia, lo que sería mala reputación) Relacionada con POSICIONAMIENTO, Estrategia casera Se basa en El aspirante se apoya en familiares y amigos, exponiendo su talento sin intermediación., Industrialización temprana Se basa en El aspirante cuenta con apoyos profesionales en casos de crisis y sin estrategia a largo plazo, INTERNET ¿Por qué? Permite generar contenidos, Conocer, influenciar y gestionar las opiniones ajenas por parte de la empresa Pasos 1. Conocer, REPUTACIÓN ¿Qué es? Una opinión vinculada al prestigio (o su ausencia, lo que sería mala reputación), Estar en Internet disminuye nuestro control sobre la propia marca ¿Por qué? En Internet es difícil datar la información. Nuestro pasado está siempre presente, Generando y difundiendo noticias ¿Qué ha generado esta realidad? Nuevo perfil profesional: Experto en relaciones públicas y comunicación, Con las mismas herramientas y estrategias que se utilizan para una empresa Se ha de tener en cuenta Estar en Internet disminuye nuestro control sobre la propia marca, Creando una marca diferenciada ¿Para qué? Diferenciarse significativamente de su competencia, INTERNET ¿Por qué? Los canales por los que circula nuestra reputación se multiplica exponencialmente