WARNING:
JavaScript is turned OFF. None of the links on this concept map will
work until it is reactivated.
If you need help turning JavaScript On, click here.
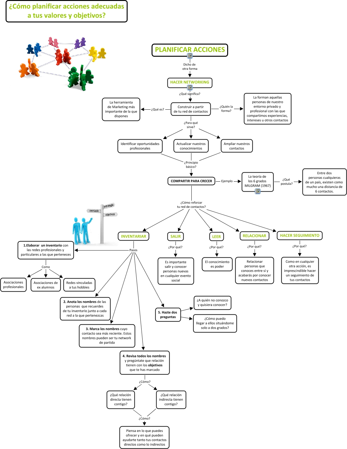
Este Cmap, tiene información relacionada con: Cómo planificar acciones adecuadas a tus valores y objetivos, COMPARTIR PARA CRECER ¿Cómo reforzar tu red de contactos? LEER, Construir a partir de tu red de contactos ¿Quién la forma? La forman aquellas personas de nuestro entorno privado y profesional con las que compartimos experiencias, intereses u otros contactos, Construir a partir de tu red de contactos ¿Para qué sirve? Actualizar nuestros conocimientos, Construir a partir de tu red de contactos ¿Para qué sirve? Ampliar nuestros contactos, COMPARTIR PARA CRECER Ejemplo La teoría de los 6 grados MILGRAM (1967), 1.Elaborar un inventario con las redes profesionales y particulares a las que perteneces Como Asociaciones de ex alumnos, Identificar oportunidades profesionales ¿Principio básico? COMPARTIR PARA CRECER, ¿Qué relación directa tienen contigo? ¿Cómo? Piensa en lo que puedes ofrecer y en qué pueden ayudarte tanto tus contactos directos como lo indirectos, INVENTARIAR Pasos 5. Hazte dos preguntas, COMPARTIR PARA CRECER ¿Cómo reforzar tu red de contactos? RELACIONAR, COMPARTIR PARA CRECER ¿Cómo reforzar tu red de contactos? HACER SEGUIMIENTO, Actualizar nuestros conocimientos ¿Principio básico? COMPARTIR PARA CRECER, 4. Revisa todos los nombres y pregúntate que relación tienen con los objetivos que te has marcado ¿Cómo? ¿Qué relación indirecta tienen contigo?, Construir a partir de tu red de contactos ¿Qué es? La herramienta de Marketing más importante de la que dispones, HACER NETWORKING ¿Qué significa? Construir a partir de tu red de contactos, 5. Hazte dos preguntas ???? ¿A quién no conozco y quisiera conocer?, PLANIFICAR ACCIONES Dicho de otra forma HACER NETWORKING, COMPARTIR PARA CRECER ¿Cómo reforzar tu red de contactos? SALIR, INVENTARIAR Pasos 1.Elaborar un inventario con las redes profesionales y particulares a las que perteneces, 1.Elaborar un inventario con las redes profesionales y particulares a las que perteneces Como Asociaciones profesionales