WARNING:
JavaScript is turned OFF. None of the links on this concept map will
work until it is reactivated.
If you need help turning JavaScript On, click here.
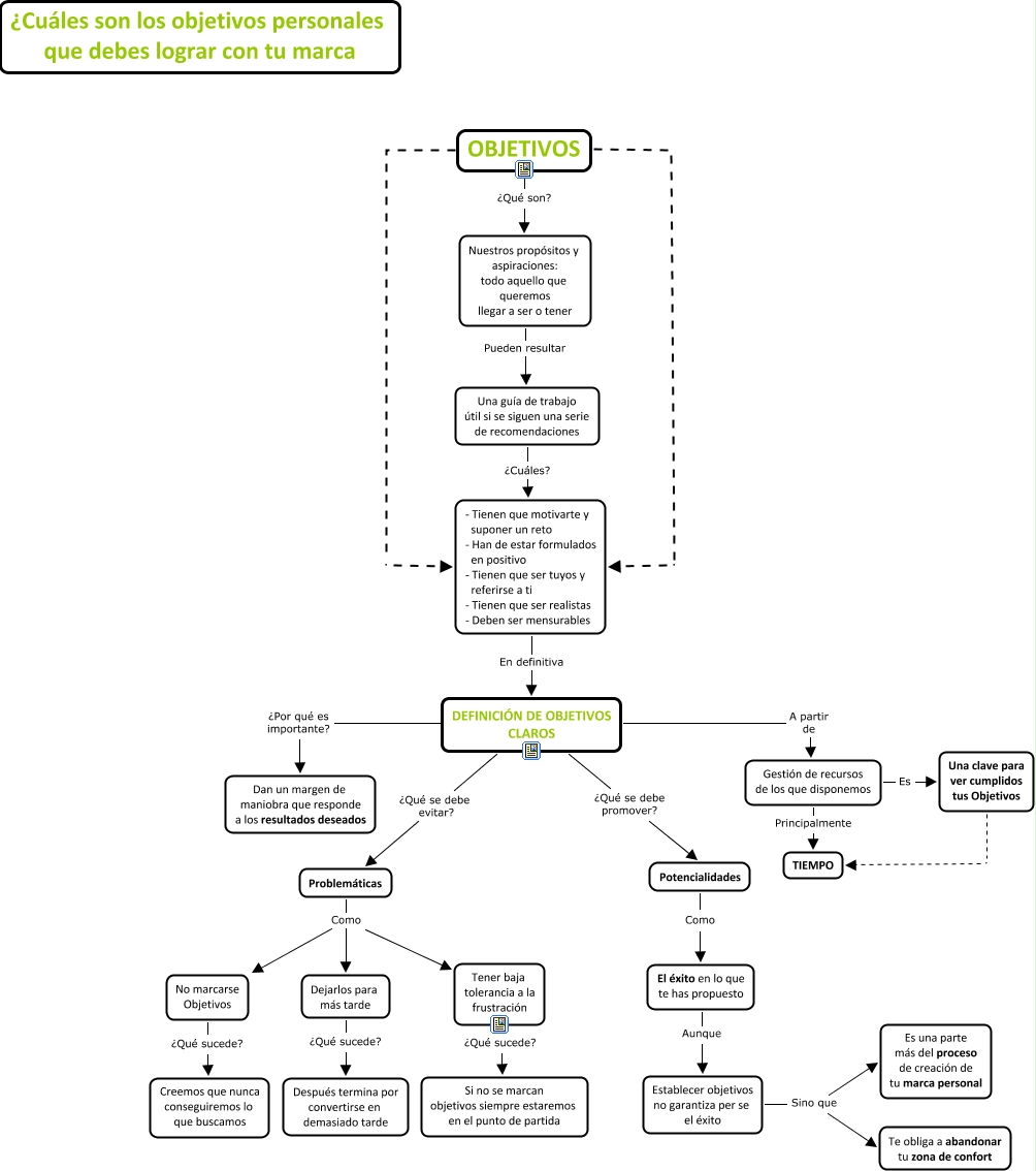
Este Cmap, tiene información relacionada con: Cuáles son los objetivos personales que debes lograr con tu marca, No marcarse Objetivos ¿Qué sucede? Creemos que nunca conseguiremos lo que buscamos, - Tienen que motivarte y suponer un reto - Han de estar formulados en positivo - Tienen que ser tuyos y referirse a ti - Tienen que ser realistas - Deben ser mensurables En definitiva DEFINICIÓN DE OBJETIVOS CLAROS, OBJETIVOS . - Tienen que motivarte y suponer un reto - Han de estar formulados en positivo - Tienen que ser tuyos y referirse a ti - Tienen que ser realistas - Deben ser mensurables, DEFINICIÓN DE OBJETIVOS CLAROS ¿Qué se debe evitar? Problemáticas, Establecer objetivos no garantiza per se el éxito Sino que Te obliga a abandonar tu zona de confort, OBJETIVOS ¿Qué son? Nuestros propósitos y aspiraciones: todo aquello que queremos llegar a ser o tener, OBJETIVOS . - Tienen que motivarte y suponer un reto - Han de estar formulados en positivo - Tienen que ser tuyos y referirse a ti - Tienen que ser realistas - Deben ser mensurables, Una guía de trabajo útil si se siguen una serie de recomendaciones ¿Cuáles? - Tienen que motivarte y suponer un reto - Han de estar formulados en positivo - Tienen que ser tuyos y referirse a ti - Tienen que ser realistas - Deben ser mensurables, Dejarlos para más tarde ¿Qué sucede? Después termina por convertirse en demasiado tarde, Potencialidades Como El éxito en lo que te has propuesto, Gestión de recursos de los que disponemos Es Una clave para ver cumplidos tus Objetivos, DEFINICIÓN DE OBJETIVOS CLAROS A partir de Gestión de recursos de los que disponemos, Problemáticas Como No marcarse Objetivos, DEFINICIÓN DE OBJETIVOS CLAROS ¿Por qué es importante? Dan un margen de maniobra que responde a los resultados deseados, DEFINICIÓN DE OBJETIVOS CLAROS ¿Qué se debe promover? Potencialidades, Una clave para ver cumplidos tus Objetivos . TIEMPO, El éxito en lo que te has propuesto Aunque Establecer objetivos no garantiza per se el éxito, Problemáticas Como Tener baja tolerancia a la frustración, Gestión de recursos de los que disponemos Principalmente TIEMPO, Problemáticas Como Dejarlos para más tarde