WARNING:
JavaScript is turned OFF. None of the links on this concept map will
work until it is reactivated.
If you need help turning JavaScript On, click here.
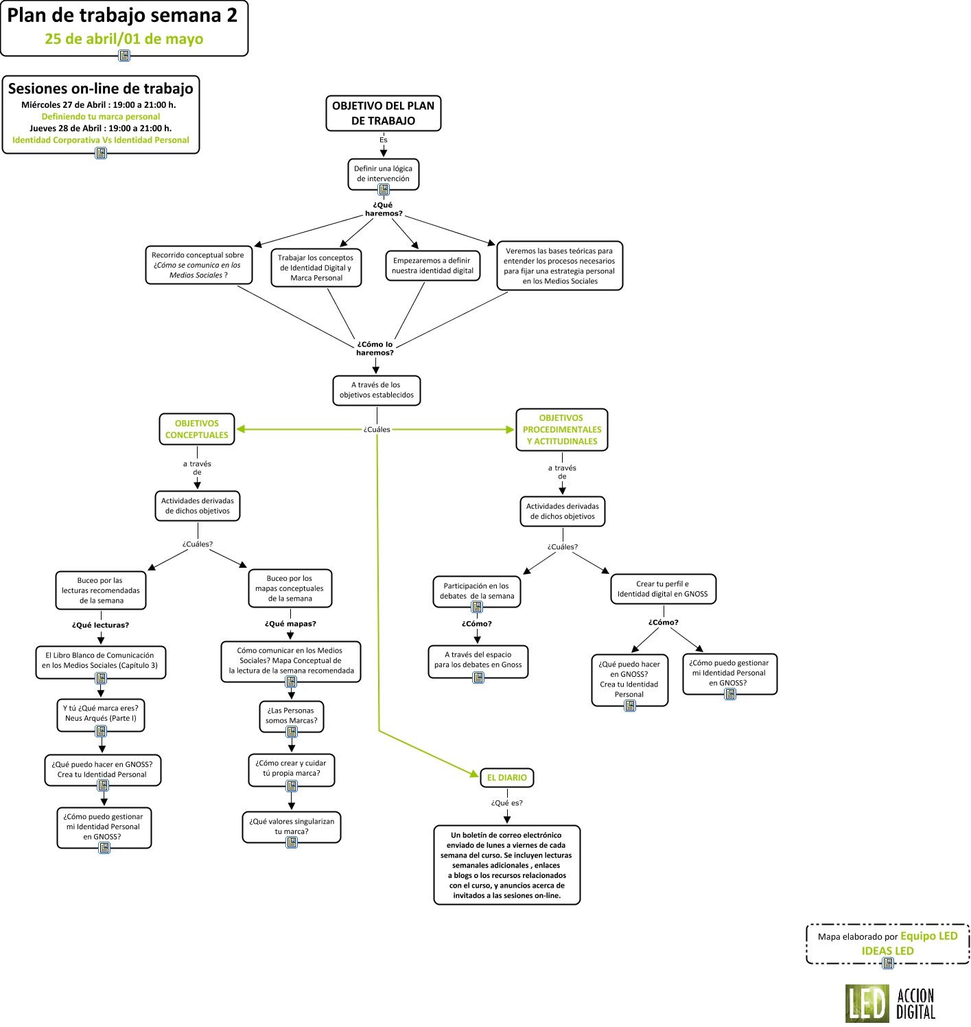
Este Cmap, tiene información relacionada con: Plan de trabajo Semana 2, OBJETIVOS PROCEDIMENTALES Y ACTITUDINALES a través de Actividades derivadas de dichos objetivos, Crear tu perfil e Identidad digital en GNOSS ¿Cómo? ¿Qué puedo hacer en GNOSS? Crea tu Identidad Personal, Definir una lógica de intervención ¿Qué haremos? Veremos las bases teóricas para entender los procesos necesarios para fijar una estrategia personal en los Medios Sociales, A través de los objetivos establecidos ¿Cuáles EL DIARIO, A través de los objetivos establecidos ¿Cuáles OBJETIVOS PROCEDIMENTALES Y ACTITUDINALES, El Libro Blanco de Comunicación en los Medios Sociales (Capítulo 3) ???? Y tú ¿Qué marca eres? Neus Arqués (Parte I), Actividades derivadas de dichos objetivos ¿Cuáles? Buceo por los mapas conceptuales de la semana, Empezaremos a definir nuestra identidad digital ¿Cómo lo haremos? A través de los objetivos establecidos, OBJETIVO DEL PLAN DE TRABAJO Es Definir una lógica de intervención, ¿Qué puedo hacer en GNOSS? Crea tu Identidad Personal ???? ¿Cómo puedo gestionar mi Identidad Personal en GNOSS?, ¿Las Personas somos Marcas? ???? ¿Cómo crear y cuidar tú propia marca?, A través de los objetivos establecidos ¿Cuáles OBJETIVOS CONCEPTUALES, ¿Cómo crear y cuidar tú propia marca? ???? ¿Qué valores singularizan tu marca?, Veremos las bases teóricas para entender los procesos necesarios para fijar una estrategia personal en los Medios Sociales ¿Cómo lo haremos? A través de los objetivos establecidos, EL DIARIO ¿Qué es? Un boletín de correo electrónico enviado de lunes a viernes de cada semana del curso. Se incluyen lecturas semanales adicionales , enlaces a blogs o los recursos relacionados con el curso, y anuncios acerca de invitados a las sesiones on-line., Buceo por las lecturas recomendadas de la semana ¿Qué lecturas? El Libro Blanco de Comunicación en los Medios Sociales (Capítulo 3), OBJETIVOS CONCEPTUALES a través de Actividades derivadas de dichos objetivos, Actividades derivadas de dichos objetivos ¿Cuáles? Participación en los debates de la semana, Participación en los debates de la semana ¿Cómo? A través del espacio para los debates en Gnoss, Crear tu perfil e Identidad digital en GNOSS ¿Cómo? ¿Cómo puedo gestionar mi Identidad Personal en GNOSS?