IHMC Public Cmaps

        Copia de PMBOK
            PMBOK
            10. Project Communications management

                10.3.2 Performance Reporting - Tools and techniques.cmap
                10.4.3 Manage Stakeholders - Outputs - Resolved Issues examples.bmp
                10.4 Manage Stakeholders.cmap
                10.Project Communications Management.cmap
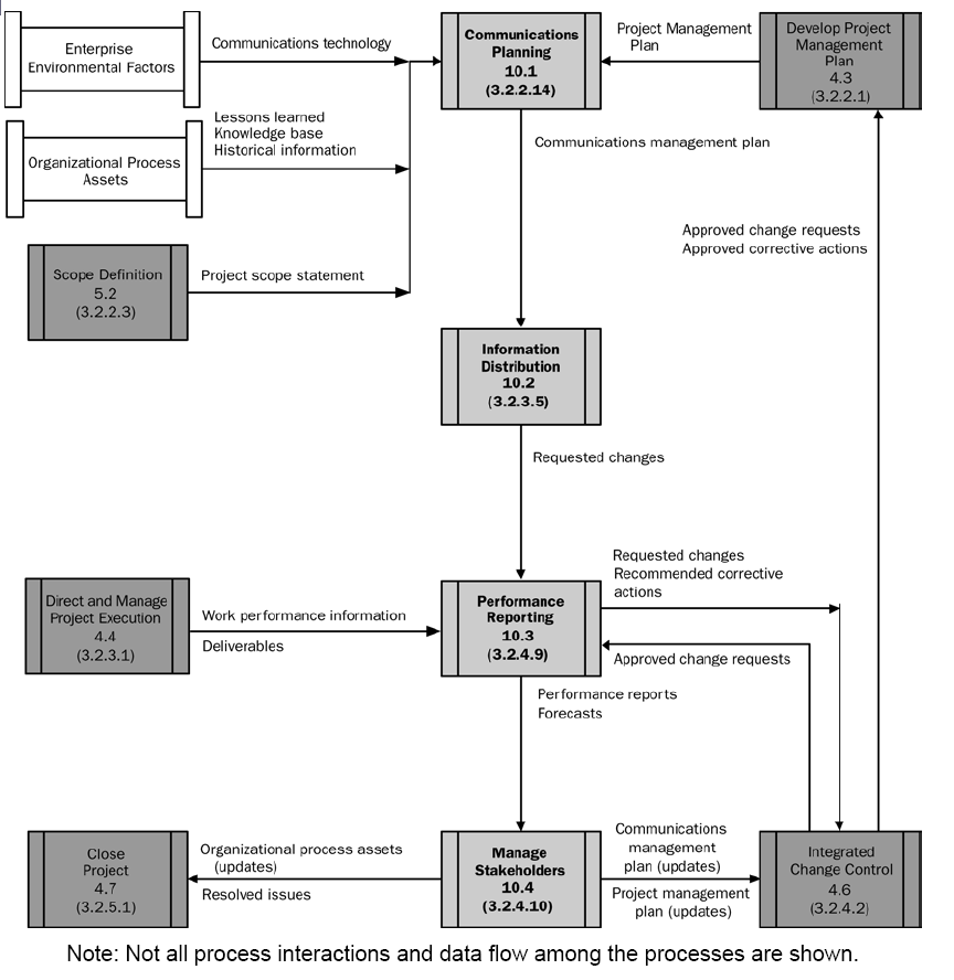
                Figure 10-2 Project Communications Management Process Diagram.bmp
                Figure 10-3 Communication - Basic Model.bmp
                Figure 10-6 Performance Reporting- Inputs, tools and techniques, and outputs.bmp
                Figure 10-7 Tabular Performance Report Sample.bmp