WARNING:
JavaScript is turned OFF. None of the links on this concept map will
work until it is reactivated.
If you need help turning JavaScript On, click here.
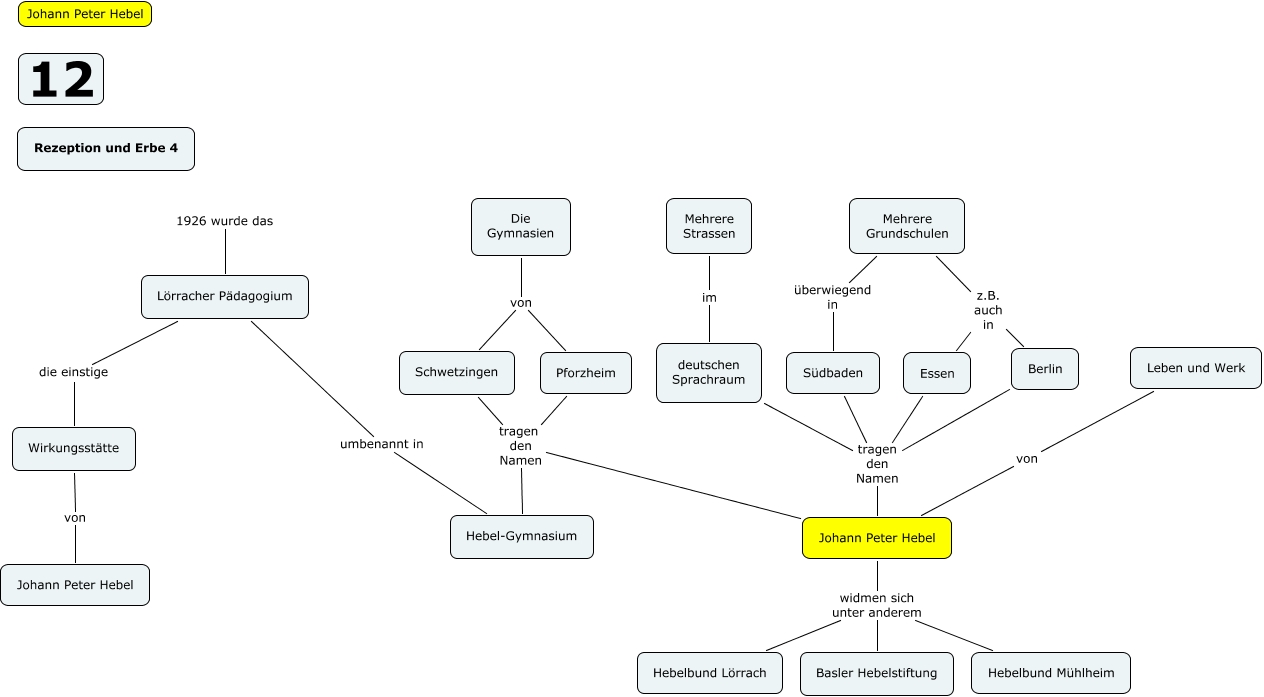
Dieses mit IHMC CmapTools erstellte CMap hat Informationen bezüglich: 12 Johann Peter Hebel Rezeption und Erbe 4, Essen tragen den Namen Johann Peter Hebel, Südbaden tragen den Namen Johann Peter Hebel, deutschen Sprachraum tragen den Namen Johann Peter Hebel, Johann Peter Hebel widmen sich unter anderem Basler Hebelstiftung, Mehrere Grundschulen z.B. auch in Essen, Schwetzingen tragen den Namen Johann Peter Hebel, Schwetzingen tragen den Namen Hebel-Gymnasium, Pforzheim tragen den Namen Hebel-Gymnasium, Die Gymnasien von Schwetzingen, Die Gymnasien von Pforzheim, Lörracher Pädagogium die einstige Wirkungsstätte, Johann Peter Hebel widmen sich unter anderem Hebelbund Lörrach, Leben und Werk von Johann Peter Hebel, Mehrere Grundschulen z.B. auch in Berlin, Pforzheim tragen den Namen Johann Peter Hebel, Mehrere Grundschulen überwiegend in Südbaden, Berlin tragen den Namen Johann Peter Hebel, Johann Peter Hebel widmen sich unter anderem Hebelbund Mühlheim, Mehrere Strassen im deutschen Sprachraum, Lörracher Pädagogium umbenannt in Hebel-Gymnasium