WARNING:
JavaScript is turned OFF. None of the links on this concept map will
work until it is reactivated.
If you need help turning JavaScript On, click here.
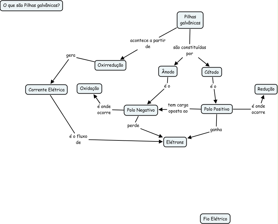
Esse mapa conceitual, produzido no IHMC CmapTools, tem a informação relacionada a: Pilha 2ºD, Oxirredução gera Corrente Elétrica, Polo Positivo é onde ocorre Redução, Polo Negativo é onde ocorre Oxidação, Corrente Elétrica é o fluxo de Elétrons, Polo Positivo tem carga oposta ao Polo Negativo, Polo Positivo ganha Elétrons, Polo Negativo perde Elétrons, Cátodo é o Polo Positivo, Ânodo é o Polo Negativo, Pilhas galvânicas são constituídas por Cátodo, Pilhas galvânicas são constituídas por Ânodo, Pilhas galvânicas acontece a partir de Oxirredução