WARNING:
JavaScript is turned OFF. None of the links on this concept map will
work until it is reactivated.
If you need help turning JavaScript On, click here.
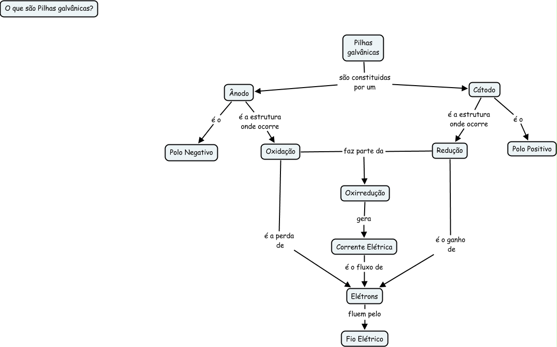
Esse mapa conceitual, produzido no IHMC CmapTools, tem a informação relacionada a: Pilha 2ºC, Pilhas galvânicas são constituidas por um Cátodo, Pilhas galvânicas são constituidas por um Ânodo, Redução é o ganho de Elétrons, Corrente Elétrica é o fluxo de Elétrons, Cátodo é o Polo Positivo, Redução faz parte da Oxirredução, Elétrons fluem pelo Fio Elétrico, Oxirredução gera Corrente Elétrica, Oxidação faz parte da Oxirredução, Oxidação é a perda de Elétrons, Ânodo é o Polo Negativo, Cátodo é a estrutura onde ocorre Redução, Ânodo é a estrutura onde ocorre Oxidação