WARNING:
JavaScript is turned OFF. None of the links on this concept map will
work until it is reactivated.
If you need help turning JavaScript On, click here.
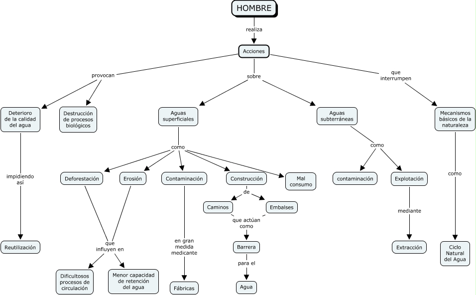
Este Cmap, tiene información relacionada con: intervención del hombre sobre el agua, Erosión que influyen en Menor capacidad de retención del agua, Construcción de Caminos, Aguas subterráneas como Explotación, Caminos que actúan como Barrera, Construcción de Embalses, Barrera para el Agua, Explotación mediante Extracción, Aguas superficiales como Deforestación, Acciones sobre Aguas subterráneas, Deterioro de la calidad del agua impidiendo así Reutilización, Erosión que influyen en Dificultosos procesos de circulación, Acciones provocan Destrucción de procesos biológicos, Embalses que actúan como Barrera, Acciones provocan Deterioro de la calidad del agua, Aguas superficiales como Erosión, Acciones que interrumpen Mecanismos básicos de la naturaleza, Mecanismos básicos de la naturaleza como Ciclo Natural del Agua, Aguas superficiales como Mal consumo, Deforestación que influyen en Dificultosos procesos de circulación, Contaminación en gran medida medicante Fábricas