WARNING:
JavaScript is turned OFF. None of the links on this concept map will
work until it is reactivated.
If you need help turning JavaScript On, click here.
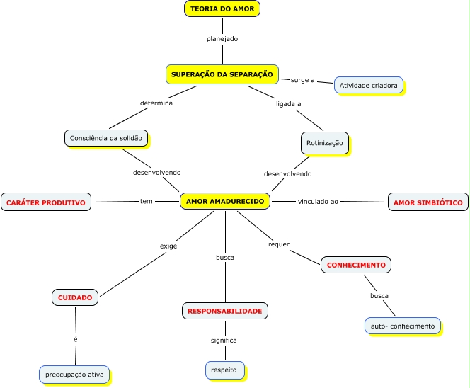
Esse mapa conceitual, produzido no IHMC CmapTools, tem a informação relacionada a: Curriculo - Artes Visuais, SUPERAÇÃO DA SEPARAÇÃO ligada a Rotinização, AMOR AMADURECIDO busca RESPONSABILIDADE, AMOR AMADURECIDO exige CUIDADO, CARÁTER PRODUTIVO tem AMOR AMADURECIDO, Rotinização desenvolvendo AMOR AMADURECIDO, AMOR AMADURECIDO requer CONHECIMENTO, RESPONSABILIDADE significa respeito, CONHECIMENTO busca auto- conhecimento, SUPERAÇÃO DA SEPARAÇÃO surge a Atividade criadora, AMOR SIMBIÓTICO vinculado ao AMOR AMADURECIDO, TEORIA DO AMOR planejado SUPERAÇÃO DA SEPARAÇÃO, SUPERAÇÃO DA SEPARAÇÃO determina Consciência da solidão, Consciência da solidão desenvolvendo AMOR AMADURECIDO, CUIDADO é preocupação ativa