WARNING:
JavaScript is turned OFF. None of the links on this concept map will
work until it is reactivated.
If you need help turning JavaScript On, click here.
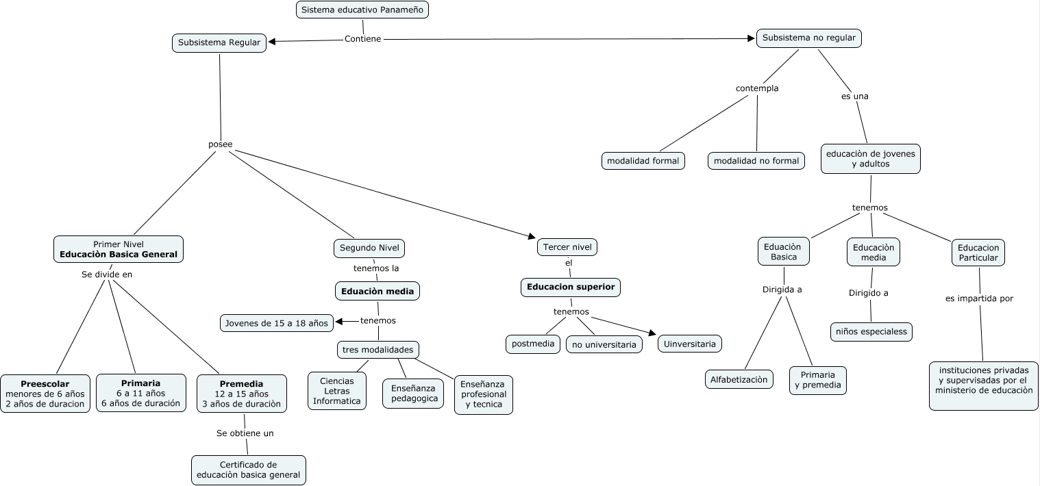
Este Cmap, tiene información relacionada con: sistema educativo panameño, Primer Nivel Educaciòn Basica General Se divide en Premedia 12 a 15 años 3 años de duraciòn, Sistema educativo Panameño Contiene Subsistema Regular, Subsistema Regular posee Tercer nivel, Educaciòn media Dirigido a niños especialess, Subsistema no regular es una educaciòn de jovenes y adultos, Sistema educativo Panameño Contiene Subsistema no regular, Subsistema no regular contempla modalidad formal, Eduaciòn media tenemos tres modalidades, educaciòn de jovenes y adultos tenemos Educaciòn media, Primer Nivel Educaciòn Basica General Se divide en Primaria 6 a 11 años 6 años de duración, Educacion superior tenemos Uinversitaria, Segundo Nivel tenemos la Eduaciòn media, Eduaciòn Basica Dirigida a Alfabetizaciòn, Educacion Particular es impartida por instituciones privadas y supervisadas por el ministerio de educaciòn, educaciòn de jovenes y adultos tenemos Eduaciòn Basica, Tercer nivel el Educacion superior, Educacion superior tenemos postmedia, Primer Nivel Educaciòn Basica General Se divide en Preescolar menores de 6 años 2 años de duracion, tres modalidades ???? Enseñanza pedagogica, Premedia 12 a 15 años 3 años de duraciòn Se obtiene un Certificado de educaciòn basica general