WARNING:
JavaScript is turned OFF. None of the links on this concept map will
work until it is reactivated.
If you need help turning JavaScript On, click here.
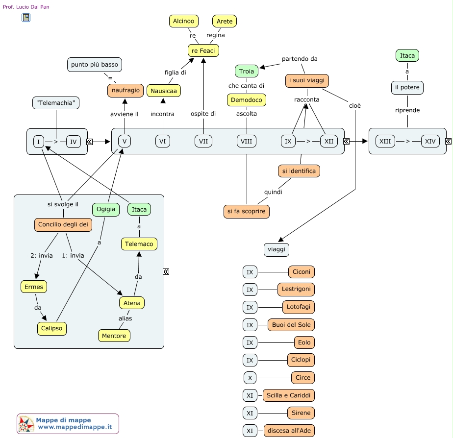
Questa Cmap, creata con IHMC CmapTools, contiene informazioni relative a: schema Odissea, V avviene il naufragio, Nausicaa figlia di re Feaci, Atena da Telemaco, VII ospite di re Feaci, Ogigia V, Circe X, XII racconta i suoi viaggi, Il viaggio di ritorno A Itaca, il potere a Itaca, Atena alias Mentore, VIII ascolta si fa scoprire, IX racconta i suoi viaggi, si fa scoprire quindi si identifica, Ermes da Calipso, Lotofagi IX, naufragio = punto più basso, A Itaca riprende il potere, si identifica racconta i suoi viaggi, I si svolge il Concilio degli dei, Ciclopi IX