WARNING:
JavaScript is turned OFF. None of the links on this concept map will
work until it is reactivated.
If you need help turning JavaScript On, click here.
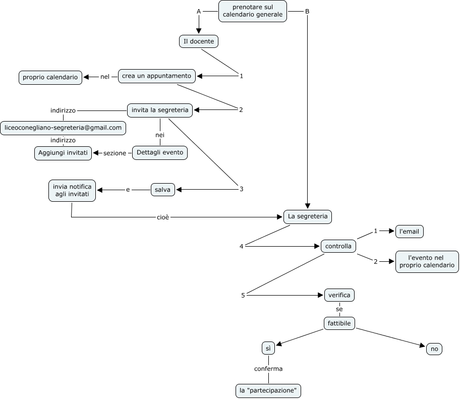
Questa Cmap, creata con IHMC CmapTools, contiene informazioni relative a: Prenotare calendario generale, Dettagli evento sezione Aggiungi invitati, controlla 5 verifica, prenotare sul calendario generale A Il docente, crea un appuntamento 2 invita la segreteria, La segreteria 4 controlla, prenotare sul calendario generale B La segreteria, controlla 1 l'email, invita la segreteria indirizzo liceoconegliano-segreteria@gmail.com, sì conferma la "partecipazione", salva e invia notifica agli invitati, invita la segreteria 3 salva, Il docente 1 crea un appuntamento, fattibile no, verifica se fattibile, crea un appuntamento nel proprio calendario, invia notifica agli invitati cioè La segreteria, fattibile sì, controlla 2 l'evento nel proprio calendario, invita la segreteria nei Dettagli evento, Aggiungi invitati indirizzo liceoconegliano-segreteria@gmail.com