WARNING:
JavaScript is turned OFF. None of the links on this concept map will
work until it is reactivated.
If you need help turning JavaScript On, click here.
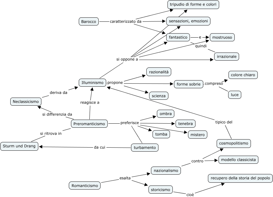
Questa Cmap, creata con IHMC CmapTools, contiene informazioni relative a: dal barocco al romanticismo, Romanticismo esalta nazionalismo, Preromanticismo si ritrova in Sturm und Drang, Illuminismo propone scienza, fantastico e mostruoso, Illuminismo si oppone a mostruoso, fantastico quindi irrazionale, Barocco caratterizzato da fantastico, Neclassicismo deriva da Illuminismo, Preromanticismo preferisce mistero, Preromanticismo preferisce tomba, nazionalismo contro modello classicista, Illuminismo si oppone a tripudio di forme e colori, cosmopolitismo tipico del Illuminismo, Illuminismo propone forme sobrie, Illuminismo propone razionalità, Preromanticismo reagisce a Illuminismo, Illuminismo si oppone a sensazioni, emozioni, turbamento da cui Sturm und Drang, nazionalismo contro cosmopolitismo, Illuminismo si oppone a fantastico