WARNING:
JavaScript is turned OFF. None of the links on this concept map will
work until it is reactivated.
If you need help turning JavaScript On, click here.
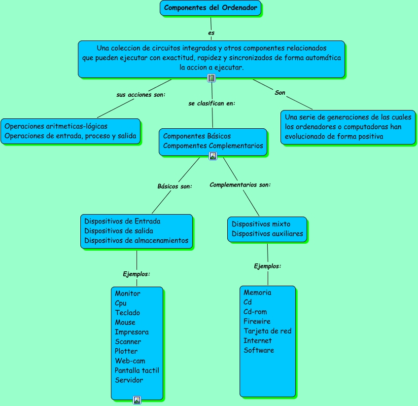
Este Cmap, tiene información relacionada con: componentes del ordenador, Componentes del Ordenador es Una coleccion de circuitos integrados y otros componentes relacionados que pueden ejecutar con exactitud, rapidez y sincronizados de forma automática la accion a ejecutar., Dispositivos de Entrada Dispositivos de salida Dispositivos de almacenamientos Ejemplos: Monitor Cpu Teclado Mouse Impresora Scanner Plotter Web-cam Pantalla tactil Servidor, Dispositivos mixto Dispositivos auxiliares Ejemplos: Memoria Cd Cd-rom Firewire Tarjeta de red Internet Software, Componentes Básicos Compomentes Complementarios Complementarios son: Dispositivos mixto Dispositivos auxiliares, Una coleccion de circuitos integrados y otros componentes relacionados que pueden ejecutar con exactitud, rapidez y sincronizados de forma automática la accion a ejecutar. sus acciones son: Operaciones aritmeticas-lógicas Operaciones de entrada, proceso y salida, Componentes Básicos Compomentes Complementarios Básicos son: Dispositivos de Entrada Dispositivos de salida Dispositivos de almacenamientos, Una coleccion de circuitos integrados y otros componentes relacionados que pueden ejecutar con exactitud, rapidez y sincronizados de forma automática la accion a ejecutar. se clasifican en: Componentes Básicos Compomentes Complementarios, Una coleccion de circuitos integrados y otros componentes relacionados que pueden ejecutar con exactitud, rapidez y sincronizados de forma automática la accion a ejecutar. Son Una serie de generaciones de las cuales los ordenadores o computadoras han evolucionado de forma positiva