WARNING:
JavaScript is turned OFF. None of the links on this concept map will
work until it is reactivated.
If you need help turning JavaScript On, click here.
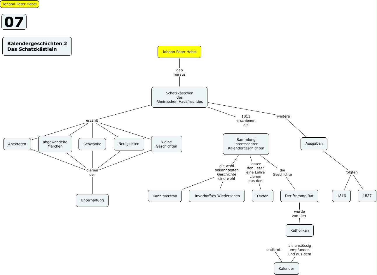
Dieses mit IHMC CmapTools erstellte CMap hat Informationen bezüglich: 07 Johann Peter Hebel Kalendergeschichten 2, Sammlung interessanter Kalendergeschichten die Geschichte Der fromme Rat, Sammlung interessanter Kalendergeschichten die wohl bekanntesten Geschichte sind wohl Unverhofftes Wiedersehen, abgewandelte Märchen dienen der Unterhaltung, Neuigkeiten dienen der Unterhaltung, Schatzkästchen des Rheinischen Hausfreundes erzählt abgewandelte Märchen, Schatzkästchen des Rheinischen Hausfreundes erzählt Schwänke, Schatzkästchen des Rheinischen Hausfreundes erzählt Anektoten, Johann Peter Hebel gab heraus Schatzkästchen des Rheinischen Hausfreundes, Ausgaben folgten 1827, Schatzkästchen des Rheinischen Hausfreundes weitere Ausgaben, Schatzkästchen des Rheinischen Hausfreundes 1811 erschienen als Sammlung interessanter Kalendergeschichten, Sammlung interessanter Kalendergeschichten liessen den Leser eine Lehre ziehen aus den Texten, Schwänke dienen der Unterhaltung, kleine Geschichten dienen der Unterhaltung, Schatzkästchen des Rheinischen Hausfreundes erzählt kleine Geschichten, Schatzkästchen des Rheinischen Hausfreundes erzählt Neuigkeiten, Katholiken als anstössig empfunden und aus dem Kalender, Der fromme Rat wurde von den Katholiken, Sammlung interessanter Kalendergeschichten die wohl bekanntesten Geschichte sind wohl Kannitverstan, Anektoten dienen der Unterhaltung