WARNING:
JavaScript is turned OFF. None of the links on this concept map will
work until it is reactivated.
If you need help turning JavaScript On, click here.
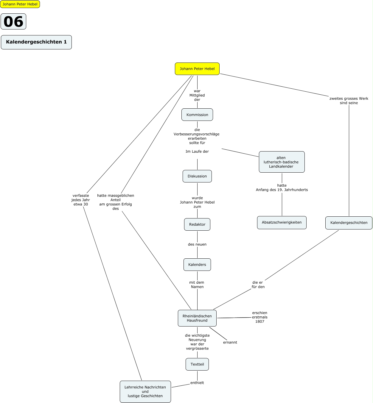
Dieses mit IHMC CmapTools erstellte CMap hat Informationen bezüglich: 06 Johann Peter Hebel Kalendergeschichten 1, Johann Peter Hebel zweites grosses Werk sind seine Kalendergeschichten, Johann Peter Hebel verfasste jedes Jahr etwa 30 Lehrreiche Nachrichten und lustige Geschichten, Diskussion wurde Johann Peter Hebel zum Redaktor, Rheinländischen Hausfreund die wichtigste Neuerung war der vergrösserte Textteil, Kalendergeschichten die er für den Rheinländischen Hausfreund, Textteil enthielt Lehrreiche Nachrichten und lustige Geschichten, alten lutherisch-badische Landkalender hatte Anfang des 19. Jahrhunderts Absatzschwierigkeiten, Kalenders mit dem Namen Rheinländischen Hausfreund, Johann Peter Hebel hatte massgeblichen Anteil am grossen Erfolg des Rheinländischen Hausfreund, Kommission die Verbesserungsvorschläge erarbeiten sollte für Im Laufe der alten lutherisch-badische Landkalender, Redaktor des neuen Kalenders, Johann Peter Hebel war Mittglied der Kommission, Kommission die Verbesserungsvorschläge erarbeiten sollte für Im Laufe der Diskussion