WARNING:
JavaScript is turned OFF. None of the links on this concept map will
work until it is reactivated.
If you need help turning JavaScript On, click here.
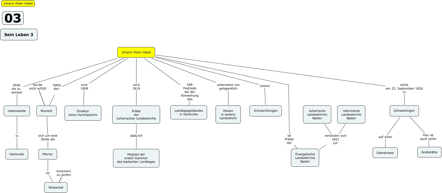
Dieses mit IHMC CmapTools erstellte CMap hat Informationen bezüglich: 03 Johann Peter Hebel Sein Leben 3, reformierte Landeskirche Baden verbinden sich 1821 zur Evangelische Landeskirche Baden, Johann Peter Hebel stirbt am 22. September 1826 in Schwetzingen, Johann Peter Hebel unternahm nur gelegentlich Reisen in andere Landesteile, Johann Peter Hebel wird 1819 Prälat der lutherischen Landeskirche, Johann Peter Hebel ist Prälat der Evangelische Landeskirche Baden, Pfarrer im Wiesental, Johann Peter Hebel hatte den Wunsch, Wunsch sich um eine Stelle als Pfarrer, Schwetzingen hier ist auch seine Grabstätte, Johann Peter Hebel nimmt Schulprüfungen, Prälat der lutherischen Landeskirche dadurch Mitglied der ersten Kammer des badischen Landtages, Lebensende in Karlsruhe, lutherische Landeskirche Baden verbinden sich 1821 zur Evangelische Landeskirche Baden, Johann Peter Hebel blieb bis zu seinem Lebensende, Schwetzingen auf einer Dienstreise, Johann Peter Hebel hält Festrede bei der Einweihung des Landtagsgebäudes in Karlsruhe, Johann Peter Hebel wird 1808 Direktor eines Gymnasiums