WARNING:
JavaScript is turned OFF. None of the links on this concept map will
work until it is reactivated.
If you need help turning JavaScript On, click here.
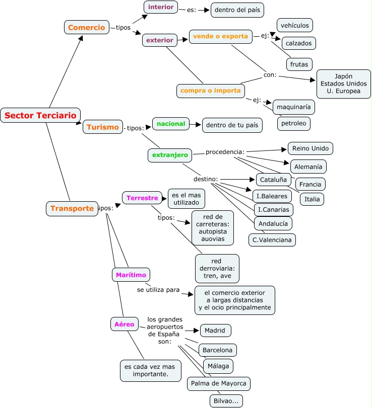
Este Cmap, tiene información relacionada con: Sector terciario, Transporte tipos: Aéreo, Sector Terciario ???? Transporte, vende o exporta ej: frutas, extranjero procedencia: Italia, Terrestre ???? es el mas utilizado, extranjero destino: Andalucía, Aéreo los grandes aeropuertos de España son: Bilvao..., Turismo tipos: nacional, vende o exporta ej: vehículos, extranjero procedencia: Francia, extranjero procedencia: Alemanía, Turismo tipos: extranjero, Sector Terciario ???? Turismo, extranjero destino: I.Canarias, Terrestre tipos: red de carreteras: autopista auovias, nacional ???? dentro de tu país, Terrestre tipos: red derroviaria: tren, ave, compra o importa ej: petroleo, Transporte tipos: Marítimo, Aéreo los grandes aeropuertos de España son: Málaga