WARNING:
JavaScript is turned OFF. None of the links on this concept map will
work until it is reactivated.
If you need help turning JavaScript On, click here.
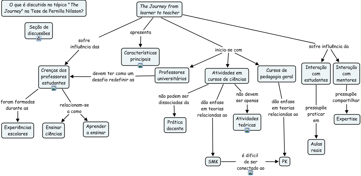
Esse mapa conceitual, produzido no IHMC CmapTools, tem a informação relacionada a: The journey, Cursos de pedagogia geral dão enfase em teorias relaciondas ao PK, Crenças dos professores estudantes foram formadas durante as Experiências escolares, The Journey from learner to teacher sofre influência da Interação com mentores, The Journey from learner to teacher inicia-se com Cursos de pedagogia geral, Crenças dos professores estudantes relacionam-se a como Ensinar ciências, The Journey from learner to teacher apresenta Características principais, The Journey from learner to teacher sofre influência da Interação com estudantes, Crenças dos professores estudantes relacionam-se a como Aprender a ensinar, The Journey from learner to teacher inicia-se com Professores universitários, Professores universitários devem ter como um desafio redefinir as Crenças dos professores estudantes, Interação com estudantes pressupõe praticar em Aulas reais, The Journey from learner to teacher inicia-se com Atividades em cursos de ciências, Atividades em cursos de ciências não devem ser apenas Atividades teóricas, The Journey from learner to teacher sofre influência das Crenças dos professores estudantes, Atividades em cursos de ciências dão enfase em teorias relaciondas ao SMK, SMK é dificil de ser conectado ao PK, Interação com mentores pressupõe compartilhar Expertise, Atividades em cursos de ciências não podem ser dissociadas da Prática docente