WARNING:
JavaScript is turned OFF. None of the links on this concept map will
work until it is reactivated.
If you need help turning JavaScript On, click here.
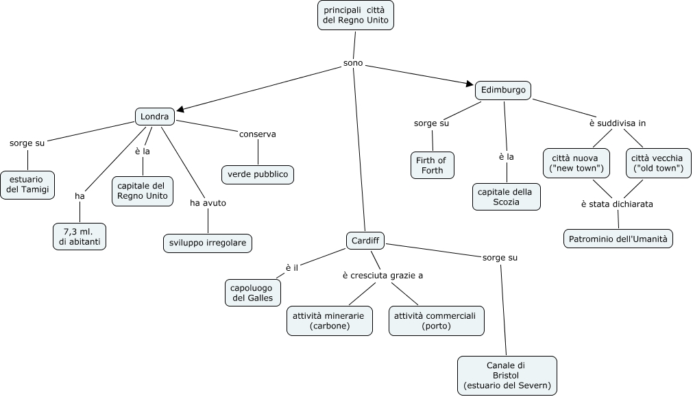
Questa Cmap, creata con IHMC CmapTools, contiene informazioni relative a: 251) Regno Unito - città, Edimburgo è suddivisa in città nuova ("new town"), principali città del Regno Unito sono Londra, Cardiff è cresciuta grazie a attività commerciali (porto), Cardiff è cresciuta grazie a attività minerarie (carbone), Londra conserva verde pubblico, principali città del Regno Unito sono Cardiff, Edimburgo è suddivisa in città vecchia ("old town"), Cardiff è il capoluogo del Galles, Cardiff sorge su Canale di Bristol (estuario del Severn), Londra ha avuto sviluppo irregolare, città nuova ("new town") è stata dichiarata Patrominio dell'Umanità, città vecchia ("old town") è stata dichiarata Patrominio dell'Umanità, Londra è la capitale del Regno Unito, Londra ha 7,3 ml. di abitanti, principali città del Regno Unito sono Edimburgo, Edimburgo è la capitale della Scozia, Edimburgo sorge su Firth of Forth, Londra sorge su estuario del Tamigi