WARNING:
JavaScript is turned OFF. None of the links on this concept map will
work until it is reactivated.
If you need help turning JavaScript On, click here.
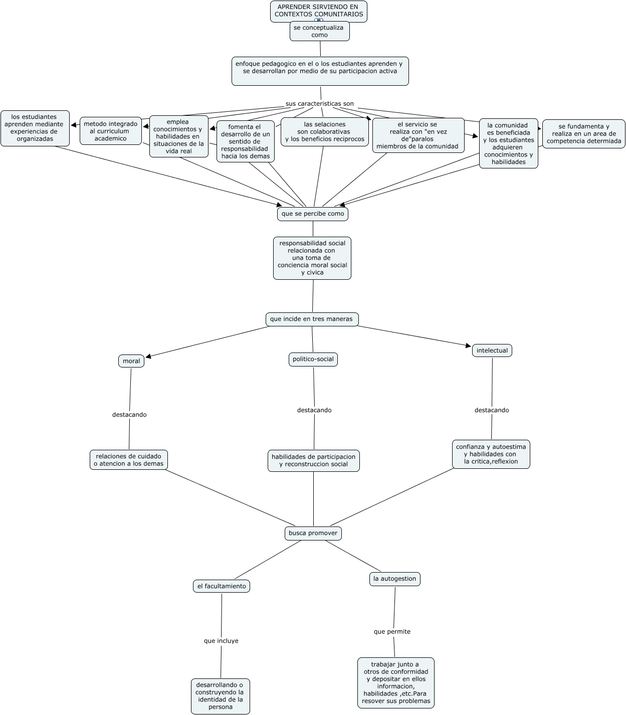
Este Cmap, tiene información relacionada con: CAPITULO 4, los estudiantes aprenden mediante experiencias de organizadas ???? que se percibe como, la comunidad es beneficiada y los estudiantes adquieren conocimientos y habilidades ???? que se percibe como, politico-social destacando habilidades de participacion y reconstruccion social, habilidades de participacion y reconstruccion social ???? busca promover, que incide en tres maneras ???? intelectual, fomenta el desarrollo de un sentido de responsabilidad hacia los demas ???? que se percibe como, intelectual destacando confianza y autoestima y habilidades con la critica,reflexion, emplea conocimientos y habilidades en situaciones de la vida real ???? que se percibe como, enfoque pedagogico en el o los estudiantes aprenden y se desarrollan por medio de su participacion activa sus caracteristicas son los estudiantes aprenden mediante experiencias de organizadas, enfoque pedagogico en el o los estudiantes aprenden y se desarrollan por medio de su participacion activa sus caracteristicas son fomenta el desarrollo de un sentido de responsabilidad hacia los demas, busca promover ???? la autogestion, confianza y autoestima y habilidades con la critica,reflexion ???? busca promover, enfoque pedagogico en el o los estudiantes aprenden y se desarrollan por medio de su participacion activa sus caracteristicas son el servicio se realiza con "en vez de"paralos miembros de la comunidad, que se percibe como ???? responsabilidad social relacionada con una toma de conciencia moral social y civica, la autogestion que permite trabajar junto a otros de conformidad y depositar en ellos informacion, habilidades ,etc.Para resover sus problemas, responsabilidad social relacionada con una toma de conciencia moral social y civica ???? que incide en tres maneras, se conceptualiza como ???? enfoque pedagogico en el o los estudiantes aprenden y se desarrollan por medio de su participacion activa, que incide en tres maneras ???? moral, moral destacando relaciones de cuidado o atencion a los demas, enfoque pedagogico en el o los estudiantes aprenden y se desarrollan por medio de su participacion activa sus caracteristicas son las selaciones son colaborativas y los beneficios reciprocos