WARNING:
JavaScript is turned OFF. None of the links on this concept map will
work until it is reactivated.
If you need help turning JavaScript On, click here.
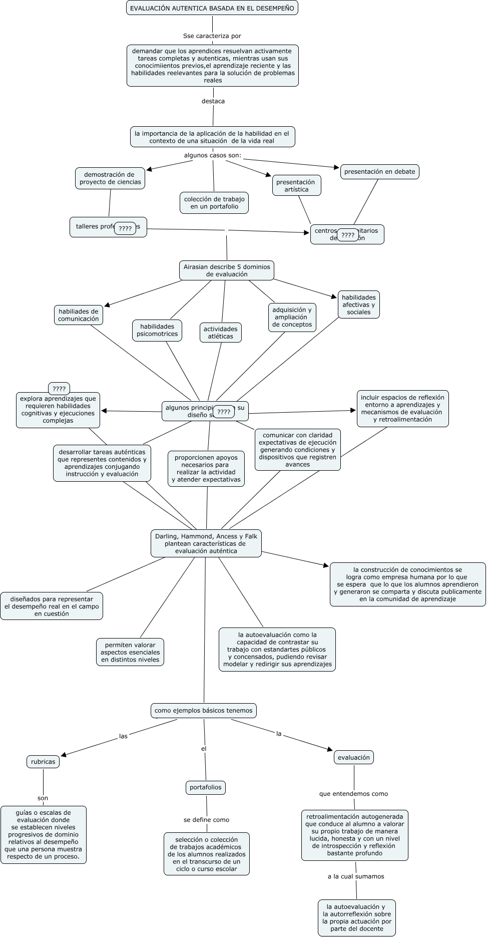
Este Cmap, tiene información relacionada con: capitulo 5, la importancia de la aplicación de la habilidad en el contexto de una situación de la vida real algunos casos son: presentación en debate, habilidades psicomotrices ???? algunos principios para su diseño son:, desarrollar tareas auténticas que representes contenidos y aprendizajes conjugando instrucción y evaluación ???? ????, actividades atléticas ???? algunos principios para su diseño son:, la importancia de la aplicación de la habilidad en el contexto de una situación de la vida real algunos casos son: presentación artística, evaluación que entendemos como retroalimentación autogenerada que conduce al alumno a valorar su propio trabajo de manera lucida, honesta y con un nivel de introspección y reflexión bastante profundo, habilidades afectivas y sociales ???? ????, como ejemplos básicos tenemos la evaluación, Airasian describe 5 dominios de evaluación ???? habiliades de comunicación, algunos principios para su diseño son: ???? proporcionen apoyos necesarios para realizar la actividad y atender expectativas, Airasian describe 5 dominios de evaluación ???? habilidades afectivas y sociales, EVALUACIÓN AUTENTICA BASADA EN EL DESEMPEÑO Sse caracteriza por demandar que los aprendices resuelvan activamente tareas completas y autenticas, mientras usan sus conocimiientos previos,el aprendizaje reciente y las habilidades reelevantes para la solución de problemas reales, Airasian describe 5 dominios de evaluación ???? habilidades psicomotrices, explora aprendizajes que requieren habilidades cognitivas y ejecuciones complejas ???? ????, explora aprendizajes que requieren habilidades cognitivas y ejecuciones complejas ???? ????, como ejemplos básicos tenemos el portafolios, ???? centros comunitarios de atención, algunos principios para su diseño son: ???? comunicar con claridad expectativas de ejecución generando condiciones y dispositivos que registren avances, algunos principios para su diseño son: ???? explora aprendizajes que requieren habilidades cognitivas y ejecuciones complejas, retroalimentación autogenerada que conduce al alumno a valorar su propio trabajo de manera lucida, honesta y con un nivel de introspección y reflexión bastante profundo a la cual sumamos la autoevaluación y la autorreflexión sobre la propia actuación por parte del docente