WARNING:
JavaScript is turned OFF. None of the links on this concept map will
work until it is reactivated.
If you need help turning JavaScript On, click here.
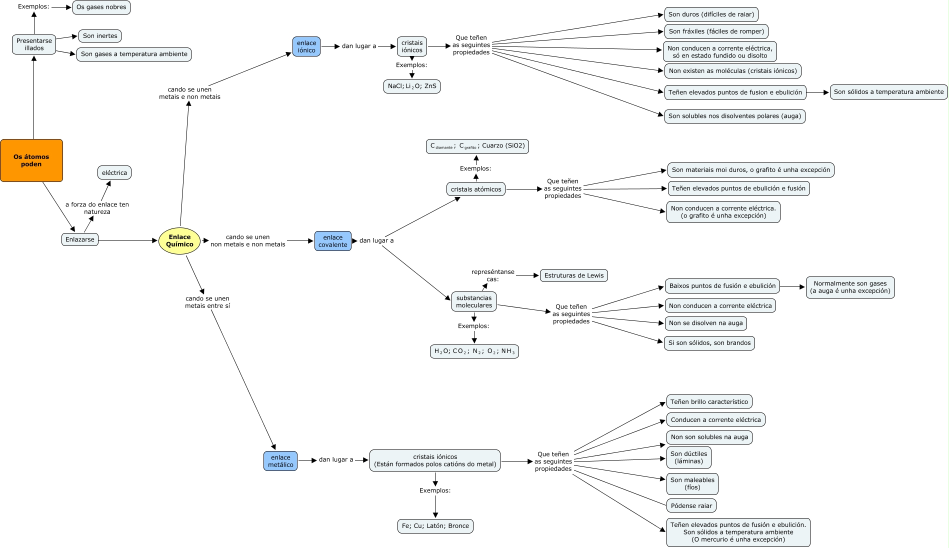
Este Cmap, tiene información relacionada con: enlace4eso, cristais iónicos Que teñen as seguintes propiedades Non conducen a corrente eléctrica, só en estado fundido ou disolto, substancias moleculares Que teñen as seguintes propiedades Non se disolven na auga, Presentarse illados Exemplos: Os gases nobres, cristais iónicos (Están formados polos catións do metal) Que teñen as seguintes propiedades Conducen a corrente eléctrica, Presentarse illados ???? Son gases a temperatura ambiente, cristais iónicos (Están formados polos catións do metal) Que teñen as seguintes propiedades Son maleables (fíos), substancias moleculares represéntanse cas: Estruturas de Lewis, substancias moleculares Que teñen as seguintes propiedades Baixos puntos de fusión e ebulición, enlace covalente dan lugar a substancias moleculares, cristais atómicos Que teñen as seguintes propiedades Teñen elevados puntos de ebulición e fusión, cristais iónicos (Están formados polos catións do metal) Que teñen as seguintes propiedades Pódense raiar, Enlazarse ???? Enlace Químico, cristais iónicos (Están formados polos catións do metal) Que teñen as seguintes propiedades Non son solubles na auga, cristais iónicos (Están formados polos catións do metal) Que teñen as seguintes propiedades Teñen brillo característico, cristais iónicos Exemplos: <math xmlns="http://www.w3.org/1998/Math/MathML"> <mrow> <mtext> NaCl; </mtext> <mmultiscripts> <mtext> Li </mtext> <mtext> 2 </mtext> <none/> </mmultiscripts> <mtext> O; ZnS </mtext> </mrow> </math>, cristais iónicos (Están formados polos catións do metal) Que teñen as seguintes propiedades Son dúctiles (láminas), cristais iónicos Que teñen as seguintes propiedades Non existen as moléculas (cristais iónicos), substancias moleculares Exemplos: <math xmlns="http://www.w3.org/1998/Math/MathML"> <mrow> <mmultiscripts> <mtext> H </mtext> <mtext> 2 </mtext> <none/> </mmultiscripts> <mtext> O; C </mtext> <mmultiscripts> <mtext> O </mtext> <mtext> 2 </mtext> <none/> </mmultiscripts> <mtext> ; </mtext> <mmultiscripts> <mtext> N </mtext> <mtext> 2 </mtext> <none/> </mmultiscripts> <mtext> ; </mtext> <mmultiscripts> <mtext> O </mtext> <mtext> 2 </mtext> <none/> </mmultiscripts> <mtext> ; N </mtext> <mmultiscripts> <mtext> H </mtext> <mtext> 3 </mtext> <none/> </mmultiscripts> </mrow> </math>, Enlace Químico cando se unen metais entre sí enlace metálico, cristais iónicos Que teñen as seguintes propiedades Son fráxiles (fáciles de romper)