WARNING:
JavaScript is turned OFF. None of the links on this concept map will
work until it is reactivated.
If you need help turning JavaScript On, click here.
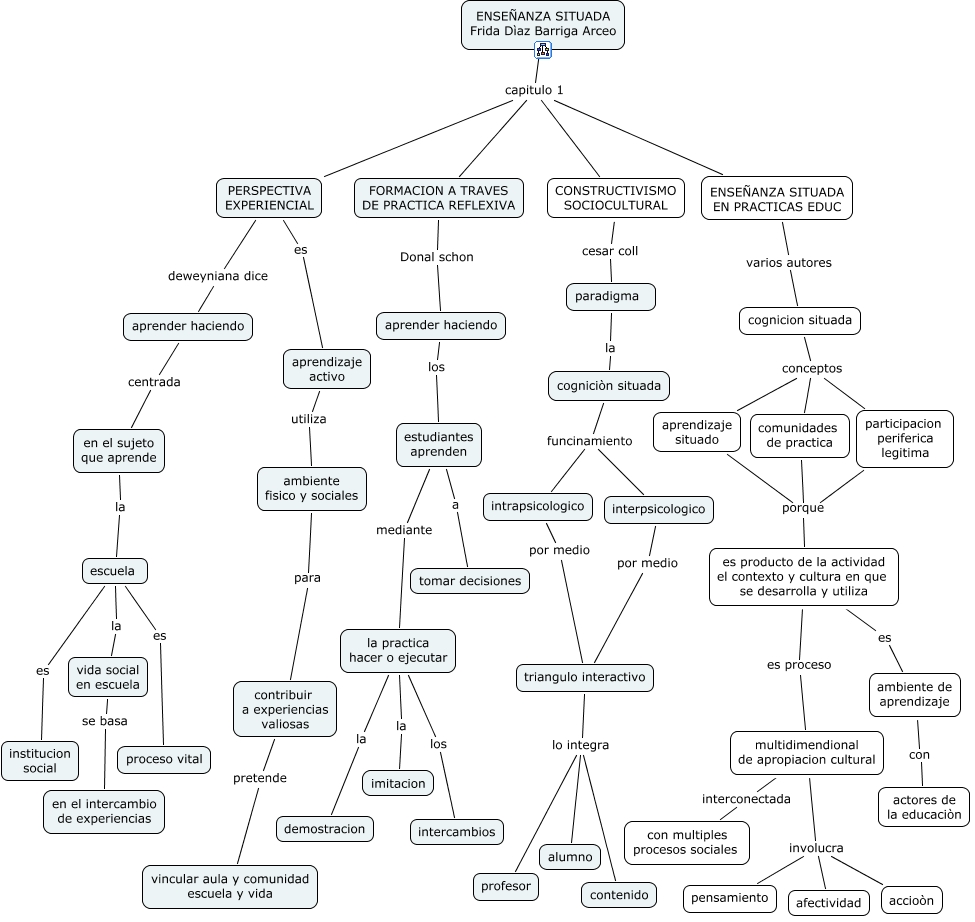
Este Cmap, tiene información relacionada con: cap._1, es producto de la actividad el contexto y cultura en que se desarrolla y utiliza es ambiente de aprendizaje, CONSTRUCTIVISMO SOCIOCULTURAL cesar coll paradigma, cogniciòn situada funcinamiento interpsicologico, la practica hacer o ejecutar la imitacion, aprender haciendo los estudiantes aprenden, aprendizaje activo utiliza ambiente fisico y sociales, cognicion situada conceptos aprendizaje situado, FORMACION A TRAVES DE PRACTICA REFLEXIVA Donal schon aprender haciendo, triangulo interactivo lo integra contenido, triangulo interactivo lo integra alumno, cognicion situada conceptos comunidades de practica, ENSEÑANZA SITUADA EN PRACTICAS EDUC varios autores cognicion situada, comunidades de practica porque es producto de la actividad el contexto y cultura en que se desarrolla y utiliza, aprendizaje situado porque es producto de la actividad el contexto y cultura en que se desarrolla y utiliza, ENSEÑANZA SITUADA Frida Dìaz Barriga Arceo capitulo 1 PERSPECTIVA EXPERIENCIAL, escuela es institucion social, PERSPECTIVA EXPERIENCIAL deweyniana dice aprender haciendo, estudiantes aprenden a tomar decisiones, en el sujeto que aprende la escuela, triangulo interactivo lo integra profesor