WARNING:
JavaScript is turned OFF. None of the links on this concept map will
work until it is reactivated.
If you need help turning JavaScript On, click here.
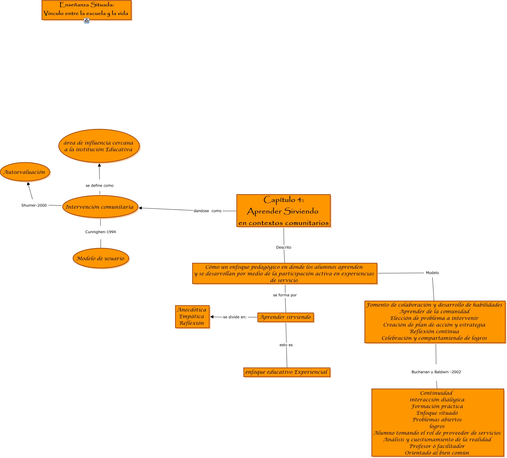
Este Cmap, tiene información relacionada con: Capítulo 4, Aprender sirviendo se divide en: Anecdótica Empática Reflexión, Aprender sirviendo esto es enfoque educativo Experiencial, Intervención comunitaria Shumer-2000 Autoevaluación, Intervención comunitaria se define como área de influencia cercana a la institución Educativa, Fomento de colaboración y desarrollo de habilidades Aprender de la comunidad Elección de problema a intervenir Creación de plan de acción y estrategia Reflexión continua Celebración y compartamiendo de logros Buchanan y Baldwin -2002 Continuidad interacción dialógica Formación práctica Enfoque situado Problemas abiertos logros Alumno tomando el rol de proveedor de servicios Análisis y cuestionamiento de la realidad Profesor ó facilitador Orientado al bien común, Intervención comunitaria Cunnighen-1994 Modelo de usuario, Capítulo 4: Aprender Sirviendo en contextos comunitarios Descrito Cómo un enfoque pedagógico en donde los alumnos aprenden y se desarrollan por medio de la participación activa en experiencias de servicio, Cómo un enfoque pedagógico en donde los alumnos aprenden y se desarrollan por medio de la participación activa en experiencias de servicio se forma por Aprender sirviendo, Capítulo 4: Aprender Sirviendo en contextos comunitarios dandose como Intervención comunitaria, Cómo un enfoque pedagógico en donde los alumnos aprenden y se desarrollan por medio de la participación activa en experiencias de servicio Modelo Fomento de colaboración y desarrollo de habilidades Aprender de la comunidad Elección de problema a intervenir Creación de plan de acción y estrategia Reflexión continua Celebración y compartamiendo de logros