WARNING:
JavaScript is turned OFF. None of the links on this concept map will
work until it is reactivated.
If you need help turning JavaScript On, click here.
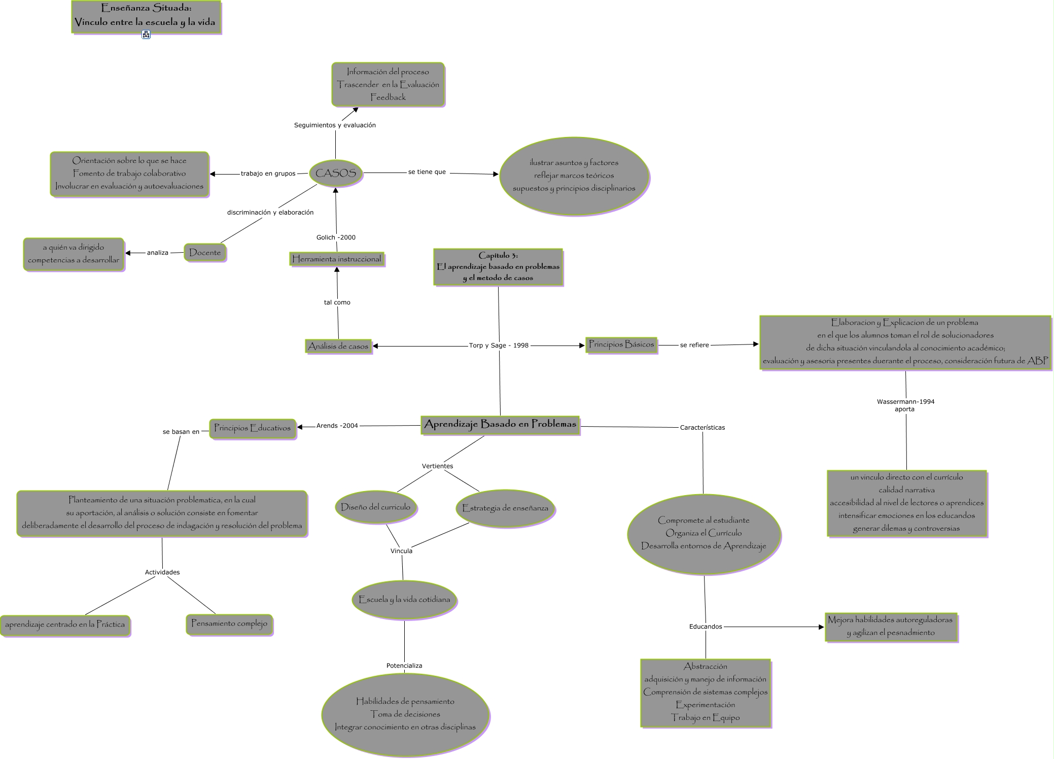
Este Cmap, tiene información relacionada con: Capítulo 3, Estrategia de enseñanza Vincula Escuela y la vida cotidiana, CASOS discriminación y elaboración Docente, CASOS se tiene que ilustrar asuntos y factores reflejar marcos teóricos supuestos y principios disciplinarios, Principios Educativos se basan en Planteamiento de una situación problematica, en la cual su aportación, al análisis o solución consiste en fomentar deliberadamente el desarrollo del proceso de indagación y resolución del problema, Elaboracion y Explicacion de un problema en el que los alumnos toman el rol de solucionadores de dicha situación vinculandola al conocimiento académico; evaluación y asesoria presentes duerante el proceso, consideración futura de ABP Wassermann-1994 aporta un vinculo directo con el currículo calidad narrativa accesibilidad al nivel de lectores o aprendices intensificar emociones en los educandos generar dilemas y controversias, Capítulo 3: El aprendizaje basado en problemas y el metodo de casos Torp y Sage - 1998 Aprendizaje Basado en Problemas, CASOS Seguimientos y evaluación Información del proceso Trascender en la Evaluación Feedback, CASOS trabajo en grupos Orientación sobre lo que se hace Fomento de trabajo colaborativo Involucrar en evaluación y autoevaluaciones, Diseño del curriculo Vincula Escuela y la vida cotidiana, Aprendizaje Basado en Problemas Vertientes Diseño del curriculo, Capítulo 3: El aprendizaje basado en problemas y el metodo de casos Torp y Sage - 1998 Análisis de casos, Aprendizaje Basado en Problemas Arends -2004 Principios Educativos, Planteamiento de una situación problematica, en la cual su aportación, al análisis o solución consiste en fomentar deliberadamente el desarrollo del proceso de indagación y resolución del problema Actividades Pensamiento complejo, Compromete al estudiante Organiza el Currículo Desarrolla entornos de Aprendizaje Educandos Mejora habilidades autoreguladoras y agilizan el pesnadmiento, Docente analiza a quién va dirigido competencias a desarrollar, Escuela y la vida cotidiana Potencializa Habilidades de pensamiento Toma de decisiones Integrar conocimiento en otras disciplinas, Herramienta instruccional Golich -2000 CASOS, Capítulo 3: El aprendizaje basado en problemas y el metodo de casos Torp y Sage - 1998 Principios Básicos, Aprendizaje Basado en Problemas Vertientes Estrategia de enseñanza, Principios Básicos se refiere Elaboracion y Explicacion de un problema en el que los alumnos toman el rol de solucionadores de dicha situación vinculandola al conocimiento académico; evaluación y asesoria presentes duerante el proceso, consideración futura de ABP