WARNING:
JavaScript is turned OFF. None of the links on this concept map will
work until it is reactivated.
If you need help turning JavaScript On, click here.
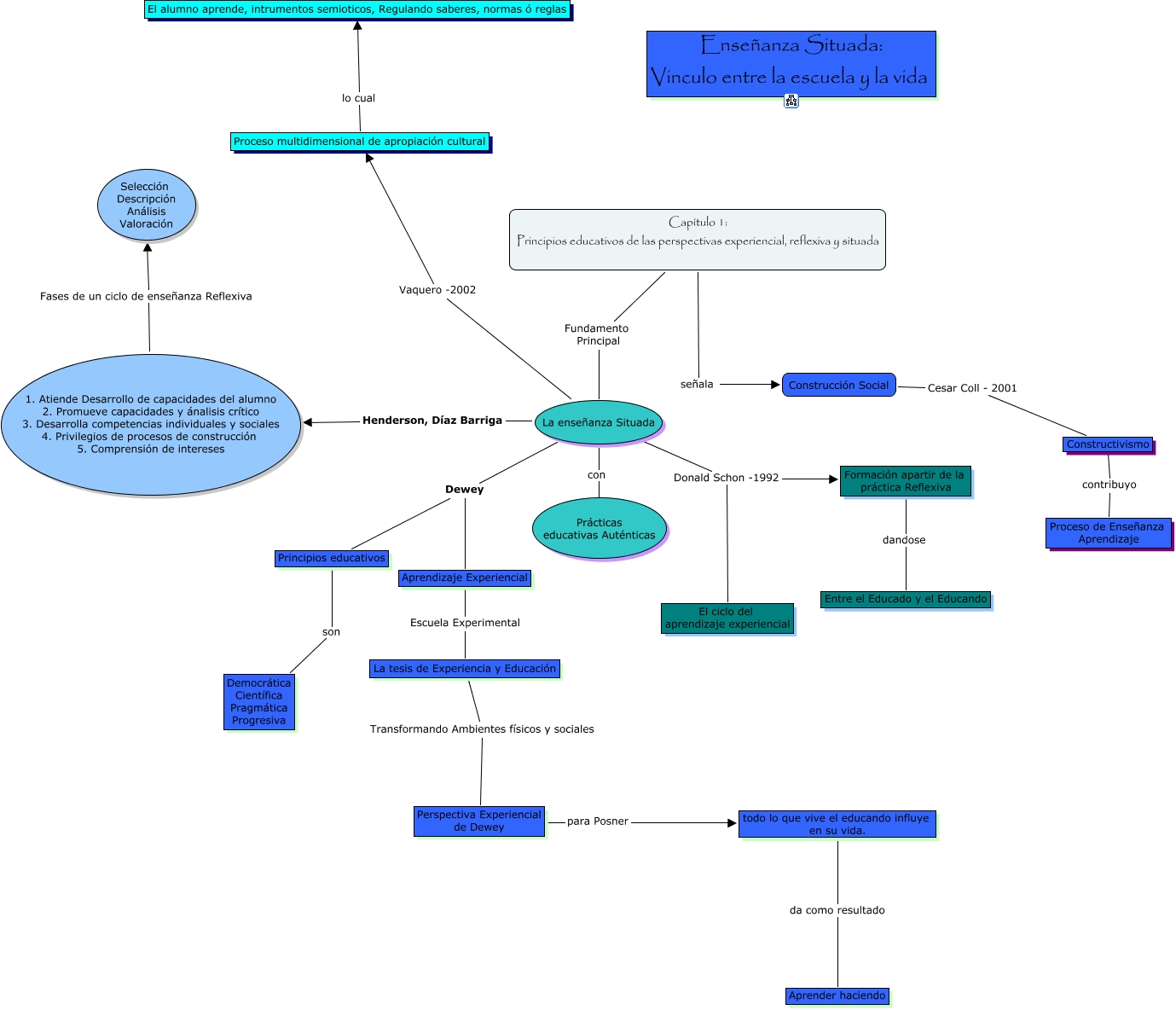
Este Cmap, tiene información relacionada con: Capítulo 1, Principios educativos son Democrática Científica Pragmática Progresiva, todo lo que vive el educando influye en su vida. da como resultado Aprender haciendo, Perspectiva Experiencial de Dewey para Posner todo lo que vive el educando influye en su vida., Construcción Social Cesar Coll - 2001 Constructivismo, La enseñanza Situada Dewey Principios educativos, La tesis de Experiencia y Educación Transformando Ambientes físicos y sociales Perspectiva Experiencial de Dewey, La enseñanza Situada Donald Schon -1992 El ciclo del aprendizaje experiencial, La enseñanza Situada con Prácticas educativas Auténticas, Capítulo 1: Principios educativos de las perspectivas experiencial, reflexiva y situada Fundamento Principal La enseñanza Situada, Proceso multidimensional de apropiación cultural lo cual El alumno aprende, intrumentos semioticos, Regulando saberes, normas ó reglas, Constructivismo contribuyo Proceso de Enseñanza Aprendizaje, Formación apartir de la práctica Reflexiva dandose Entre el Educado y el Educando, 1. Atiende Desarrollo de capacidades del alumno 2. Promueve capacidades y ánalisis crítico 3. Desarrolla competencias individuales y sociales 4. Privilegios de procesos de construcción 5. Comprensión de intereses Fases de un ciclo de enseñanza Reflexiva Selección Descripción Análisis Valoración, Capítulo 1: Principios educativos de las perspectivas experiencial, reflexiva y situada señala Construcción Social, La enseñanza Situada Donald Schon -1992 Formación apartir de la práctica Reflexiva, La enseñanza Situada Vaquero -2002 Proceso multidimensional de apropiación cultural, La enseñanza Situada Henderson, Díaz Barriga 1. Atiende Desarrollo de capacidades del alumno 2. Promueve capacidades y ánalisis crítico 3. Desarrolla competencias individuales y sociales 4. Privilegios de procesos de construcción 5. Comprensión de intereses, La enseñanza Situada Dewey Aprendizaje Experiencial, Aprendizaje Experiencial Escuela Experimental La tesis de Experiencia y Educación