WARNING:
JavaScript is turned OFF. None of the links on this concept map will
work until it is reactivated.
If you need help turning JavaScript On, click here.
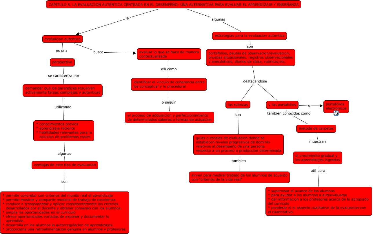
Este Cmap, tiene información relacionada con: CAPITULO 5. EVALUACION, evaluar lo que se hace de manera contextualizada asi como identificar el vinculo de coherencia entre los conceptual y lo procedural, las rubricas son guias o escalas de evaluacion donde se establecen niveles progresivos de dominio relativos al desempeño de una persona respecto a un proceso o produccion determinada, demandar que los parendizes resuelvan activamente tareas complejas y autenticas utilizando * conocimientos previos * aprendizaje reciente * habilidades relevantes para la solucion de problemas reales, el crecimiento gradual y los aprendizajes logrados util para * supervisar el avance de los alumnos * para ayudar a los alumnos a autoevaluarse * dar informacion a los profesores acerca de lo apropiado del curriculo * ponderar el el aspecto cualitativo de la evaluacion con el cuantitativo., evaluacion autentica busca evaluar lo que se hace de manera contextualizada, y los portafolios tambien conocidos como metodo de carpetas, portafolios, pautas de observacion/evaluacion, pruebas situacionales, registros observacionales y anecdoticos, diarios de clase, rubricas,etc. destacandose las rubricas, identificar el vinculo de coherencia entre los conceptual y lo procedural o seguir el proceso de adquisicion y perfeccionamiento de determinados saberes o formas de actuacion, CAPITULO 5. LA EVALUACION AUTENTICA CENTRADA EN EL DESEMPEÑO: UNA ALTERNATIVA PARA EVALUAR EL APRENDIZAJE Y ENSEÑANZA algunas estrategias para la evaluacion autentica, perspectiva se caracteriza por demandar que los parendizes resuelvan activamente tareas complejas y autenticas, estrategias para la evaluacion autentica son portafolios, pautas de observacion/evaluacion, pruebas situacionales, registros observacionales y anecdoticos, diarios de clase, rubricas,etc., y los portafolios o portafolios electronicos, portafolios, pautas de observacion/evaluacion, pruebas situacionales, registros observacionales y anecdoticos, diarios de clase, rubricas,etc. destacandose y los portafolios, evaluacion autentica es una perspectiva, * conocimientos previos * aprendizaje reciente * habilidades relevantes para la solucion de problemas reales algunas ventajas de este tipo de evaluacion, ventajas de este tipo de evaluacion son * permite concretar con criterios del mundo real el aprendizaje * permite mostrar y compartir modelos de trabajo de excelencia * conduce a trnasparentar y aplicar consistentemente los criterios desarrollados por el docente y obtener consenso con los alumnos. * amplia las oportunidades en el curriculo * ofrece oportunidades variadas de exponer y documentar lo aprendido. * desarrolla en los alumnos la autorregulacion de aprendizajes. * proporciona una retroalimentacion genuina en alumnos y profesores., CAPITULO 5. LA EVALUACION AUTENTICA CENTRADA EN EL DESEMPEÑO: UNA ALTERNATIVA PARA EVALUAR EL APRENDIZAJE Y ENSEÑANZA la evaluacion autentica, guias o escalas de evaluacion donde se establecen niveles progresivos de dominio relativos al desempeño de una persona respecto a un proceso o produccion determinada tambien sirven para medirel trabajo de los alumnos de acuerdo con "criterios de la vida real", metodo de carpetas muestran el crecimiento gradual y los aprendizajes logrados