WARNING:
JavaScript is turned OFF. None of the links on this concept map will
work until it is reactivated.
If you need help turning JavaScript On, click here.
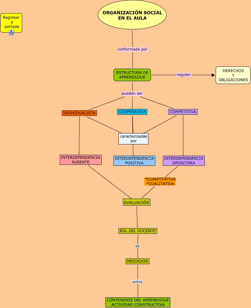
Este Cmap, tiene información relacionada con: EL APRENDIZAJE COOPERATIVO CAP.2 N° 10, COMPETITIVA ???? caracterizadas por, ORGANIZACIÓN SOCIAL EN EL AULA conformada por ESTRUCTURA DE APRENDIZAJE, ESTRUCTURA DE APRENDIZAJE pueden ser COOPERATIVA, COOPERATIVA ???? INTERDEPENDENCIA POSITIVA, MEDIADOR entre CONTENIDOS DEL APRENDIZAJE ACTIVIDAD CONSTRUCTIVA, ROL DEL DOCENTE es MEDIADOR, COMPETITIVA ???? INTERDEPENDENCIA OPOSITORA, ESTRUCTURA DE APRENDIZAJE pueden ser INDIVIDUALISTA, ESTRUCTURA DE APRENDIZAJE regulan DERECHOS Y OBLIGACIONES, INDIVIDUALISTA ???? INTERDEPENDENCIA AUSENTE, INTERDEPENDENCIA AUSENTE ???? EVALUACIÓN, COOPERATIVA ???? caracterizadas por, EVALUACIÓN ???? ROL DEL DOCENTE, INDIVIDUALISTA ???? caracterizadas por, ESTRUCTURA DE APRENDIZAJE pueden ser COMPETITIVA, INTERDEPENDENCIA OPOSITORA *CUANTITATIVA *CUALITATIVA EVALUACIÓN