WARNING:
JavaScript is turned OFF. None of the links on this concept map will
work until it is reactivated.
If you need help turning JavaScript On, click here.
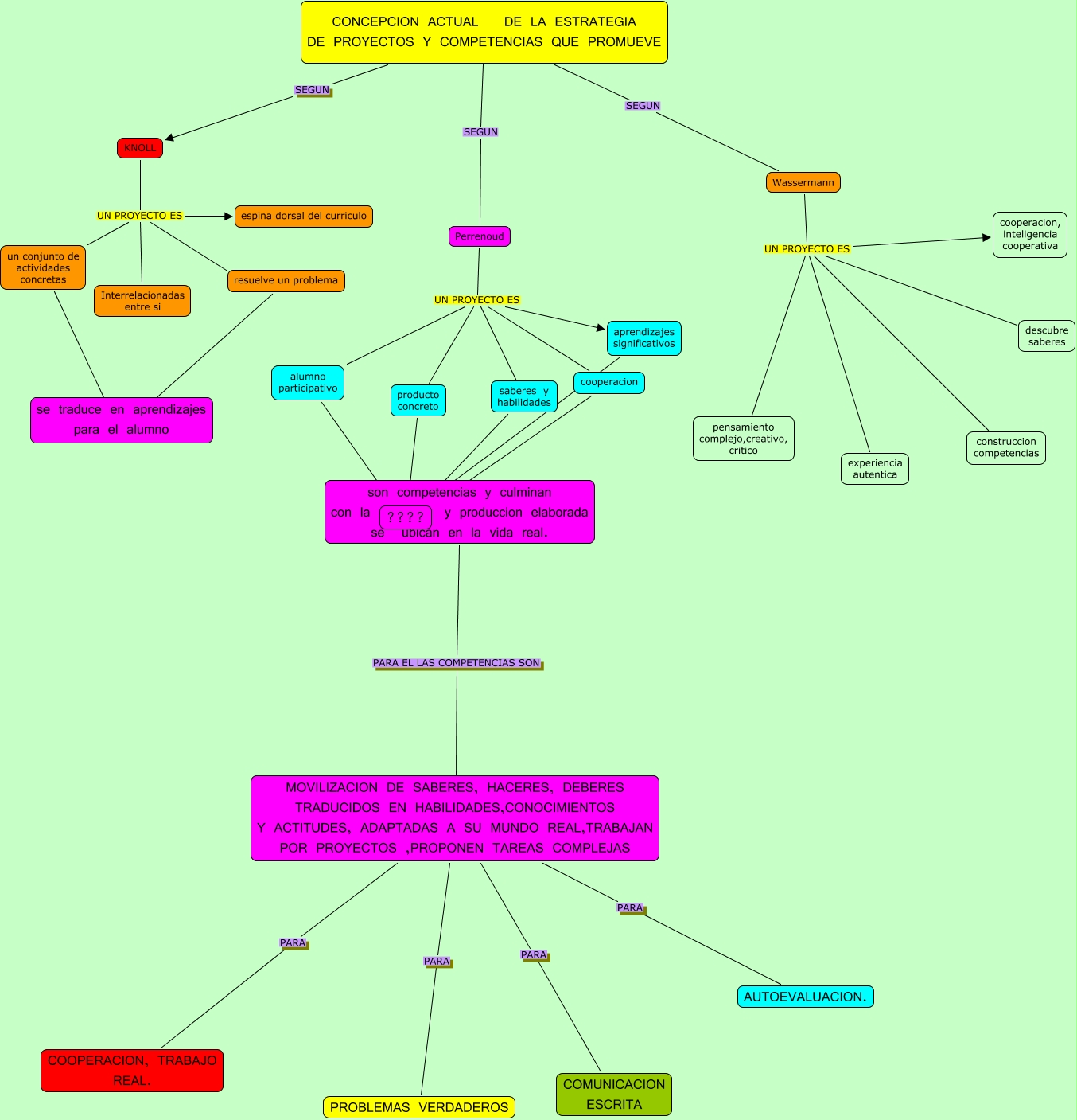
Este Cmap, tiene información relacionada con: CONCEPCION ACTUAL PROYECTOS N°8 Y 9, KNOLL UN PROYECTO ES Interrelacionadas entre si, Perrenoud UN PROYECTO ES saberes y habilidades, Perrenoud UN PROYECTO ES producto concreto, alumno participativo ???? son competencias y culminan con la creacion y produccion elaborada se ubican en la vida real., Perrenoud UN PROYECTO ES alumno participativo, cooperacion ???? son competencias y culminan con la creacion y produccion elaborada se ubican en la vida real., MOVILIZACION DE SABERES, HACERES, DEBERES TRADUCIDOS EN HABILIDADES,CONOCIMIENTOS Y ACTITUDES, ADAPTADAS A SU MUNDO REAL,TRABAJAN POR PROYECTOS ,PROPONEN TAREAS COMPLEJAS PARA COMUNICACION ESCRITA, Wassermann UN PROYECTO ES pensamiento complejo,creativo, critico, alumno participativo ???? ????, KNOLL UN PROYECTO ES un conjunto de actividades concretas, producto concreto ???? son competencias y culminan con la creacion y produccion elaborada se ubican en la vida real., Wassermann UN PROYECTO ES experiencia autentica, saberes y habilidades ???? son competencias y culminan con la creacion y produccion elaborada se ubican en la vida real., Perrenoud UN PROYECTO ES cooperacion, un conjunto de actividades concretas ???? se traduce en aprendizajes para el alumno, Wassermann UN PROYECTO ES descubre saberes, CONCEPCION ACTUAL DE LA ESTRATEGIA DE PROYECTOS Y COMPETENCIAS QUE PROMUEVE SEGUN KNOLL, Perrenoud UN PROYECTO ES aprendizajes significativos, resuelve un problema ???? se traduce en aprendizajes para el alumno, MOVILIZACION DE SABERES, HACERES, DEBERES TRADUCIDOS EN HABILIDADES,CONOCIMIENTOS Y ACTITUDES, ADAPTADAS A SU MUNDO REAL,TRABAJAN POR PROYECTOS ,PROPONEN TAREAS COMPLEJAS PARA COOPERACION, TRABAJO REAL.