WARNING:
JavaScript is turned OFF. None of the links on this concept map will
work until it is reactivated.
If you need help turning JavaScript On, click here.
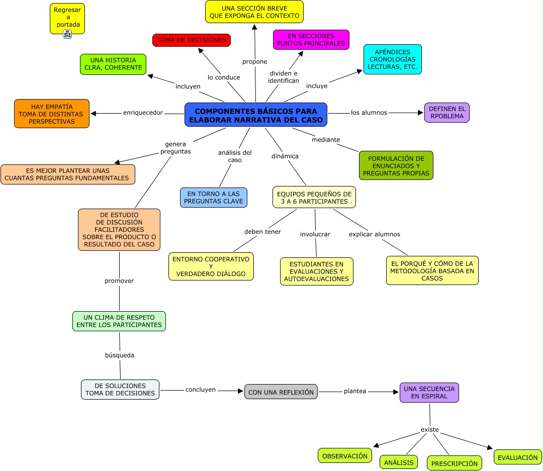
Este Cmap, tiene información relacionada con: COMPONENTES BAS PARA NARRATIVA DEL CASO N° 12, CON UNA REFLEXIÓN plantea UNA SECUENCIA EN ESPIRAL, UN CLIMA DE RESPETO ENTRE LOS PARTICIPANTES búsqueda DE SOLUCIONES TOMA DE DECISIONES, COMPONENTES BÁSICOS PARA ELABORAR NARRATIVA DEL CASO genera preguntas ES MEJOR PLANTEAR UNAS CUANTAS PREGUNTAS FUNDAMENTALES, UNA SECUENCIA EN ESPIRAL existe OBSERVACIÓN, COMPONENTES BÁSICOS PARA ELABORAR NARRATIVA DEL CASO propone UNA SECCIÓN BREVE QUE EXPONGA EL CONTEXTO, COMPONENTES BÁSICOS PARA ELABORAR NARRATIVA DEL CASO incluye APÉNDICES CRONOLOGÍAS LECTURAS, ETC., DE SOLUCIONES TOMA DE DECISIONES concluyen CON UNA REFLEXIÓN, EQUIPOS PEQUEÑOS DE 3 A 6 PARTICIPANTES deben tener ENTORNO COOPERATIVO Y VERDADERO DIÁLOGO, COMPONENTES BÁSICOS PARA ELABORAR NARRATIVA DEL CASO análisis del caso EN TORNO A LAS PREGUNTAS CLAVE, COMPONENTES BÁSICOS PARA ELABORAR NARRATIVA DEL CASO dinámica EQUIPOS PEQUEÑOS DE 3 A 6 PARTICIPANTES, COMPONENTES BÁSICOS PARA ELABORAR NARRATIVA DEL CASO mediante FORMULACIÓN DE ENUNCIADOS Y PREGUNTAS PROPIAS, COMPONENTES BÁSICOS PARA ELABORAR NARRATIVA DEL CASO genera preguntas DE ESTUDIO DE DISCUSIÓN FACILITADORES SOBRE EL PRODUCTO O RESULTADO DEL CASO, COMPONENTES BÁSICOS PARA ELABORAR NARRATIVA DEL CASO dividen e identifican EN SECCIONES PUNTOS PRINCIPALES, DE ESTUDIO DE DISCUSIÓN FACILITADORES SOBRE EL PRODUCTO O RESULTADO DEL CASO promover UN CLIMA DE RESPETO ENTRE LOS PARTICIPANTES, UNA SECUENCIA EN ESPIRAL existe ANÁLISIS, COMPONENTES BÁSICOS PARA ELABORAR NARRATIVA DEL CASO incluyen UNA HISTORIA CLRA, COHERENTE, COMPONENTES BÁSICOS PARA ELABORAR NARRATIVA DEL CASO enriquecedor HAY EMPATÍA TOMA DE DISTINTAS PERSPECTIVAS, UNA SECUENCIA EN ESPIRAL existe PRESCRIPCIÓN, EQUIPOS PEQUEÑOS DE 3 A 6 PARTICIPANTES explicar alumnos EL PORQUÉ Y CÓMO DE LA METODOLOGÍA BASADA EN CASOS, EQUIPOS PEQUEÑOS DE 3 A 6 PARTICIPANTES involucrar ESTUDIANTES EN EVALUACIONES Y AUTOEVALUACIONES