WARNING:
JavaScript is turned OFF. None of the links on this concept map will
work until it is reactivated.
If you need help turning JavaScript On, click here.
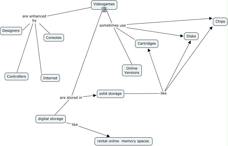
This Concept Map, created with IHMC CmapTools, has information related to: Videogames, Videogames are enhanced by Controllers, digital storage like rental online memory spaces, Videogames sometimes use Cartridges, solid storage like Chips, Videogames are enhanced by Internet, solid storage like Disks, Videogames are enhanced by Consoles, solid storage like Cartridges, Videogames sometimes use Online Versions, Videogames sometimes use Disks, Videogames sometimes use Chips, Videogames are stored in digital storage, Videogames are stored in solid storage, Videogames are enhanced by Designers