WARNING:
JavaScript is turned OFF. None of the links on this concept map will
work until it is reactivated.
If you need help turning JavaScript On, click here.
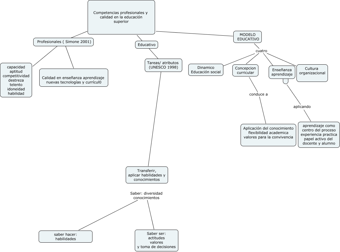
Este Cmap, tiene información relacionada con: Una experiencia exitosa, Competencias profesionales y calidad en la educación superior ???? Transferir, aplicar habilidades y conocimientos, Competencias profesionales y calidad en la educación superior ???? Calidad en enseñanza aprendizaje nuevas tecnologías y currícul0, Competencias profesionales y calidad en la educación superior ???? capacidad aptitud competitividad destreza telento idoneidad habilidad, MODELO EDUCATIVO cuatro Concepcion curricular, MODELO EDUCATIVO cuatro ????, aplicando aprendizaje como centro del proceso experiencia practica papel activo del docente y alumno, MODELO EDUCATIVO cuatro ????, MODELO EDUCATIVO cuatro Cultura organizacional, Concepcion curricular conduce a Aplicación del conocimiento flexibilidad academica valores para la convivencia, Saber ser: actitudes valores y toma de decisiones Saber: diversidad conocimientos saber hacer: habilidades, MODELO EDUCATIVO ???? Competencias profesionales y calidad en la educación superior