WARNING:
JavaScript is turned OFF. None of the links on this concept map will
work until it is reactivated.
If you need help turning JavaScript On, click here.
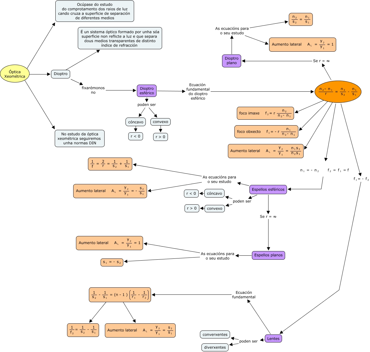
Este mapa conceptual ten información relativa a: optica2bachf, <math xmlns="http://www.w3.org/1998/Math/MathML"> <mrow> <mfrac> <mrow> <mmultiscripts> <mtext> n </mtext> <mtext> 2 </mtext> <none/> </mmultiscripts> <mtext> - </mtext> <mmultiscripts> <mtext> n </mtext> <mtext> 1 </mtext> <none/> </mmultiscripts> </mrow> <mtext> r </mtext> </mfrac> <mtext> = </mtext> <mfrac> <mmultiscripts> <mtext> n </mtext> <mtext> 2 </mtext> <none/> </mmultiscripts> <mmultiscripts> <mtext> s </mtext> <mtext> 2 </mtext> <none/> </mmultiscripts> </mfrac> <mtext> - </mtext> <mfrac> <mmultiscripts> <mtext> n </mtext> <mtext> 1 </mtext> <none/> </mmultiscripts> <mmultiscripts> <mtext> s </mtext> <mtext> 1 </mtext> <none/> </mmultiscripts> </mfrac> </mrow> </math> Se r = ∞ Dioptro plano, <math xmlns="http://www.w3.org/1998/Math/MathML"> <mrow> <mfrac> <mtext> 1 </mtext> <mmultiscripts> <mtext> s </mtext> <mtext> 2 </mtext> <none/> </mmultiscripts> </mfrac> <mtext> - </mtext> <mfrac> <mtext> 1 </mtext> <mmultiscripts> <mtext> s </mtext> <mtext> 1 </mtext> <none/> </mmultiscripts> </mfrac> <mtext> = (n - 1 ) </mtext> <mfenced open="(" close=")"> <mfrac> <mtext> 1 </mtext> <mmultiscripts> <mtext> r </mtext> <mtext> 1 </mtext> <none/> </mmultiscripts> </mfrac> <mtext> - </mtext> <mfrac> <mtext> 1 </mtext> <mmultiscripts> <mtext> r </mtext> <mtext> 2 </mtext> <none/> </mmultiscripts> </mfrac> </mfenced> </mrow> </math> ???? <math xmlns="http://www.w3.org/1998/Math/MathML"> <mrow> <mtext> Aumento lateral </mtext> <mmultiscripts> <mtext> A </mtext> <mtext> L </mtext> <none/> </mmultiscripts> <mtext> = </mtext> <mfrac> <mmultiscripts> <mtext> y </mtext> <mtext> 2 </mtext> <none/> </mmultiscripts> <mmultiscripts> <mtext> y </mtext> <mtext> 1 </mtext> <none/> </mmultiscripts> </mfrac> <mtext> = </mtext> <mfrac> <mrow> <mmultiscripts> <mtext> s </mtext> <mtext> 2 </mtext> <none/> </mmultiscripts> </mrow> <mrow> <mmultiscripts> <mtext> s </mtext> <mtext> 1 </mtext> <none/> </mmultiscripts> </mrow> </mfrac> </mrow> </math>, Lentes Ecuación fundamental <math xmlns="http://www.w3.org/1998/Math/MathML"> <mrow> <mfrac> <mtext> 1 </mtext> <mmultiscripts> <mtext> s </mtext> <mtext> 2 </mtext> <none/> </mmultiscripts> </mfrac> <mtext> - </mtext> <mfrac> <mtext> 1 </mtext> <mmultiscripts> <mtext> s </mtext> <mtext> 1 </mtext> <none/> </mmultiscripts> </mfrac> <mtext> = (n - 1 ) </mtext> <mfenced open="(" close=")"> <mfrac> <mtext> 1 </mtext> <mmultiscripts> <mtext> r </mtext> <mtext> 1 </mtext> <none/> </mmultiscripts> </mfrac> <mtext> - </mtext> <mfrac> <mtext> 1 </mtext> <mmultiscripts> <mtext> r </mtext> <mtext> 2 </mtext> <none/> </mmultiscripts> </mfrac> </mfenced> </mrow> </math>, Dioptro esférico Ecuación fundamental do dioptro esférico <math xmlns="http://www.w3.org/1998/Math/MathML"> <mrow> <mfrac> <mrow> <mmultiscripts> <mtext> n </mtext> <mtext> 2 </mtext> <none/> </mmultiscripts> <mtext> - </mtext> <mmultiscripts> <mtext> n </mtext> <mtext> 1 </mtext> <none/> </mmultiscripts> </mrow> <mtext> r </mtext> </mfrac> <mtext> = </mtext> <mfrac> <mmultiscripts> <mtext> n </mtext> <mtext> 2 </mtext> <none/> </mmultiscripts> <mmultiscripts> <mtext> s </mtext> <mtext> 2 </mtext> <none/> </mmultiscripts> </mfrac> <mtext> - </mtext> <mfrac> <mmultiscripts> <mtext> n </mtext> <mtext> 1 </mtext> <none/> </mmultiscripts> <mmultiscripts> <mtext> s </mtext> <mtext> 1 </mtext> <none/> </mmultiscripts> </mfrac> </mrow> </math>, Espellos planos As ecuacións para o seu estudo <math xmlns="http://www.w3.org/1998/Math/MathML"> <mmultiscripts> <mtext> s </mtext> <mtext> 1 </mtext> <none/> </mmultiscripts> <mtext> = - </mtext> <mmultiscripts> <mtext> s </mtext> <mtext> 2 </mtext> <none/> </mmultiscripts> </math>, <math xmlns="http://www.w3.org/1998/Math/MathML"> <mrow> <mfrac> <mrow> <mmultiscripts> <mtext> n </mtext> <mtext> 2 </mtext> <none/> </mmultiscripts> <mtext> - </mtext> <mmultiscripts> <mtext> n </mtext> <mtext> 1 </mtext> <none/> </mmultiscripts> </mrow> <mtext> r </mtext> </mfrac> <mtext> = </mtext> <mfrac> <mmultiscripts> <mtext> n </mtext> <mtext> 2 </mtext> <none/> </mmultiscripts> <mmultiscripts> <mtext> s </mtext> <mtext> 2 </mtext> <none/> </mmultiscripts> </mfrac> <mtext> - </mtext> <mfrac> <mmultiscripts> <mtext> n </mtext> <mtext> 1 </mtext> <none/> </mmultiscripts> <mmultiscripts> <mtext> s </mtext> <mtext> 1 </mtext> <none/> </mmultiscripts> </mfrac> </mrow> </math> ???? <math xmlns="http://www.w3.org/1998/Math/MathML"> <mrow> <mtext> foco imaxe </mtext> <mmultiscripts> <mtext> f </mtext> <mtext> 2 </mtext> <none/> </mmultiscripts> <mtext> = r </mtext> <mfrac> <mmultiscripts> <mtext> n </mtext> <mtext> 2 </mtext> <none/> </mmultiscripts> <mrow> <mmultiscripts> <mtext> n </mtext> <mtext> 2 </mtext> <none/> </mmultiscripts> <mtext> - </mtext> <mmultiscripts> <mtext> n </mtext> <mtext> 1 </mtext> <none/> </mmultiscripts> </mrow> </mfrac> </mrow> </math>, Lentes poden ser diverxentes, convexo ???? r > 0, Espellos esféricos poden ser cóncavo, <math xmlns="http://www.w3.org/1998/Math/MathML"> <mrow> <mfrac> <mrow> <mmultiscripts> <mtext> n </mtext> <mtext> 2 </mtext> <none/> </mmultiscripts> <mtext> - </mtext> <mmultiscripts> <mtext> n </mtext> <mtext> 1 </mtext> <none/> </mmultiscripts> </mrow> <mtext> r </mtext> </mfrac> <mtext> = </mtext> <mfrac> <mmultiscripts> <mtext> n </mtext> <mtext> 2 </mtext> <none/> </mmultiscripts> <mmultiscripts> <mtext> s </mtext> <mtext> 2 </mtext> <none/> </mmultiscripts> </mfrac> <mtext> - </mtext> <mfrac> <mmultiscripts> <mtext> n </mtext> <mtext> 1 </mtext> <none/> </mmultiscripts> <mmultiscripts> <mtext> s </mtext> <mtext> 1 </mtext> <none/> </mmultiscripts> </mfrac> </mrow> </math> ???? <math xmlns="http://www.w3.org/1998/Math/MathML"> <mrow> <mtext> foco obxecto </mtext> <mmultiscripts> <mtext> f </mtext> <mtext> 1 </mtext> <none/> </mmultiscripts> <mtext> = - r </mtext> <mfrac> <mmultiscripts> <mtext> n </mtext> <mtext> 1 </mtext> <none/> </mmultiscripts> <mrow> <mmultiscripts> <mtext> n </mtext> <mtext> 2 </mtext> <none/> </mmultiscripts> <mtext> - </mtext> <mmultiscripts> <mtext> n </mtext> <mtext> 1 </mtext> <none/> </mmultiscripts> </mrow> </mfrac> </mrow> </math>, cóncavo ???? r < 0, Espellos esféricos As ecuacións para o seu estudo <math xmlns="http://www.w3.org/1998/Math/MathML"> <mrow> <mfrac> <mtext> 1 </mtext> <mtext> f </mtext> </mfrac> <mtext> = </mtext> <mfrac> <mtext> 2 </mtext> <mtext> r </mtext> </mfrac> <mtext> = </mtext> <mfrac> <mtext> 1 </mtext> <mmultiscripts> <mtext> s </mtext> <mtext> 2 </mtext> <none/> </mmultiscripts> </mfrac> <mtext> + </mtext> <mfrac> <mtext> 1 </mtext> <mmultiscripts> <mtext> s </mtext> <mtext> 1 </mtext> <none/> </mmultiscripts> </mfrac> </mrow> </math>, <math xmlns="http://www.w3.org/1998/Math/MathML"> <mrow> <mfrac> <mrow> <mmultiscripts> <mtext> n </mtext> <mtext> 2 </mtext> <none/> </mmultiscripts> <mtext> - </mtext> <mmultiscripts> <mtext> n </mtext> <mtext> 1 </mtext> <none/> </mmultiscripts> </mrow> <mtext> r </mtext> </mfrac> <mtext> = </mtext> <mfrac> <mmultiscripts> <mtext> n </mtext> <mtext> 2 </mtext> <none/> </mmultiscripts> <mmultiscripts> <mtext> s </mtext> <mtext> 2 </mtext> <none/> </mmultiscripts> </mfrac> <mtext> - </mtext> <mfrac> <mmultiscripts> <mtext> n </mtext> <mtext> 1 </mtext> <none/> </mmultiscripts> <mmultiscripts> <mtext> s </mtext> <mtext> 1 </mtext> <none/> </mmultiscripts> </mfrac> </mrow> </math> ???? <math xmlns="http://www.w3.org/1998/Math/MathML"> <mrow> <mtext> Aumento lateral </mtext> <mmultiscripts> <mtext> A </mtext> <mtext> L </mtext> <none/> </mmultiscripts> <mtext> = </mtext> <mfrac> <mmultiscripts> <mtext> y </mtext> <mtext> 2 </mtext> <none/> </mmultiscripts> <mmultiscripts> <mtext> y </mtext> <mtext> 1 </mtext> <none/> </mmultiscripts> </mfrac> <mtext> = </mtext> <mfrac> <mrow> <mmultiscripts> <mtext> n </mtext> <mtext> 1 </mtext> <none/> </mmultiscripts> <mmultiscripts> <mtext> s </mtext> <mtext> 2 </mtext> <none/> </mmultiscripts> </mrow> <mrow> <mmultiscripts> <mtext> n </mtext> <mtext> 2 </mtext> <none/> </mmultiscripts> <mmultiscripts> <mtext> s </mtext> <mtext> 1 </mtext> <none/> </mmultiscripts> </mrow> </mfrac> </mrow> </math>, Espellos esféricos As ecuacións para o seu estudo <math xmlns="http://www.w3.org/1998/Math/MathML"> <mrow> <mtext> Aumento lateral </mtext> <mmultiscripts> <mtext> A </mtext> <mtext> L </mtext> <none/> </mmultiscripts> <mtext> = </mtext> <mfrac> <mmultiscripts> <mtext> y </mtext> <mtext> 2 </mtext> <none/> </mmultiscripts> <mmultiscripts> <mtext> y </mtext> <mtext> 1 </mtext> <none/> </mmultiscripts> </mfrac> <mtext> = - </mtext> <mfrac> <mrow> <mmultiscripts> <mtext> s </mtext> <mtext> 2 </mtext> <none/> </mmultiscripts> </mrow> <mrow> <mmultiscripts> <mtext> s </mtext> <mtext> 1 </mtext> <none/> </mmultiscripts> </mrow> </mfrac> </mrow> </math>, <math xmlns="http://www.w3.org/1998/Math/MathML"> <mrow> <mfrac> <mrow> <mmultiscripts> <mtext> n </mtext> <mtext> 2 </mtext> <none/> </mmultiscripts> <mtext> - </mtext> <mmultiscripts> <mtext> n </mtext> <mtext> 1 </mtext> <none/> </mmultiscripts> </mrow> <mtext> r </mtext> </mfrac> <mtext> = </mtext> <mfrac> <mmultiscripts> <mtext> n </mtext> <mtext> 2 </mtext> <none/> </mmultiscripts> <mmultiscripts> <mtext> s </mtext> <mtext> 2 </mtext> <none/> </mmultiscripts> </mfrac> <mtext> - </mtext> <mfrac> <mmultiscripts> <mtext> n </mtext> <mtext> 1 </mtext> <none/> </mmultiscripts> <mmultiscripts> <mtext> s </mtext> <mtext> 1 </mtext> <none/> </mmultiscripts> </mfrac> </mrow> </math> <math xmlns="http://www.w3.org/1998/Math/MathML"> <mrow> <mtext> 

 </mtext> <mmultiscripts> <mtext> n </mtext> <mtext> 1 </mtext> <none/> </mmultiscripts> <mtext> = - </mtext> <mmultiscripts> <mtext> n </mtext> <mrow> <mtext> 2 </mtext> </mrow> <none/> </mmultiscripts> <mtext> 

 </mtext> <mmultiscripts> <mtext> f </mtext> <mtext> 2 </mtext> <none/> </mmultiscripts> <mtext> = </mtext> <mmultiscripts> <mtext> f </mtext> <mtext> 1 </mtext> <none/> </mmultiscripts> <mtext> = f </mtext> </mrow> </math> Espellos esféricos, Lentes poden ser converxentes, Dioptro esférico poden ser convexo, cóncavo ???? r < 0, Espellos esféricos Se r = ∞ Espellos planos, convexo ???? r > 0