WARNING:
JavaScript is turned OFF. None of the links on this concept map will
work until it is reactivated.
If you need help turning JavaScript On, click here.
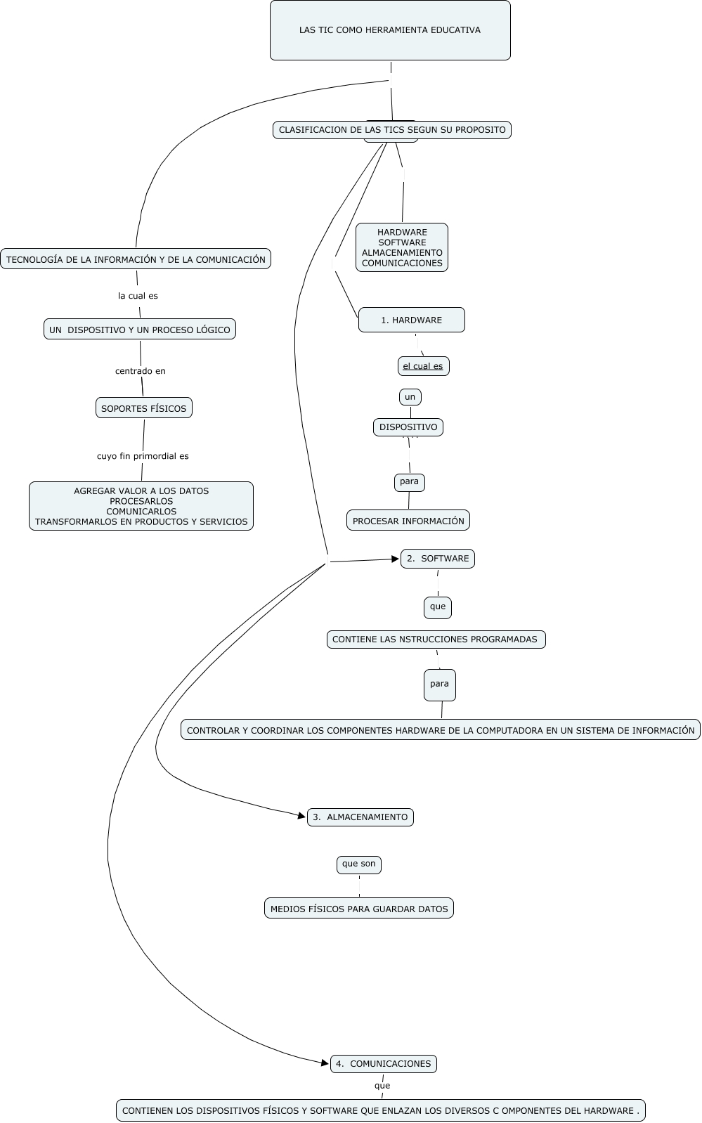
Este Cmap, tiene información relacionada con: Mapa Conceptual, LAS TIC COMO HERRAMIENTA EDUCATIVA CLASIFICACION DE LAS TICS SEGUN SU PROPOSITO, CLASIFICACION DE LAS TICS SEGUN SU PROPOSITO 1. HARDWARE, TECNOLOGÍA DE LA INFORMACIÓN Y DE LA COMUNICACIÓN la cual es UN DISPOSITIVO Y UN PROCESO LÓGICO, CLASIFICACION DE LAS TICS SEGUN SU PROPOSITO HARDWARE SOFTWARE ALMACENAMIENTO COMUNICACIONES, CONTIENE LAS NSTRUCCIONES PROGRAMADAS para, 4. COMUNICACIONES que CONTIENEN LOS DISPOSITIVOS FÍSICOS Y SOFTWARE QUE ENLAZAN LOS DIVERSOS C OMPONENTES DEL HARDWARE ., UN DISPOSITIVO Y UN PROCESO LÓGICO centrado en SOPORTES FÍSICOS, LAS TIC COMO HERRAMIENTA EDUCATIVA TECNOLOGÍA DE LA INFORMACIÓN Y DE LA COMUNICACIÓN, 3. ALMACENAMIENTO, 1. HARDWARE el cual es, DISPOSITIVO para, un ???? DISPOSITIVO, SOPORTES FÍSICOS cuyo fin primordial es AGREGAR VALOR A LOS DATOS PROCESARLOS COMUNICARLOS TRANSFORMARLOS EN PRODUCTOS Y SERVICIOS, 2. SOFTWARE que, que son MEDIOS FÍSICOS PARA GUARDAR DATOS, 2. SOFTWARE, para ???? PROCESAR INFORMACIÓN, UN DISPOSITIVO Y UN PROCESO LÓGICO centrado en SOPORTES FÍSICOS, para ???? CONTROLAR Y COORDINAR LOS COMPONENTES HARDWARE DE LA COMPUTADORA EN UN SISTEMA DE INFORMACIÓN, 4. COMUNICACIONES