WARNING:
JavaScript is turned OFF. None of the links on this concept map will
work until it is reactivated.
If you need help turning JavaScript On, click here.
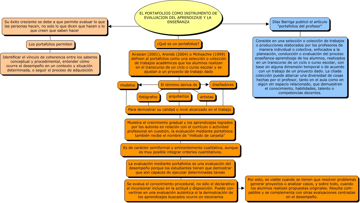
Este Cmap, tiene información relacionada con: portafolios, ¿Qué es un portafolios? ???? Airasian (2001), Arends (2004) o McKeachie (1999) definen al portafolios como una selección o colección de trabajos académicos que los alumnos realizan en el transcurso de un ciclo o curso escolar y se ajustan a un proyecto de trabajo dado, modelos ???? Para demostrar su calidad o nivel alcanzado en el trabajo, fotógrafos ???? Para demostrar su calidad o nivel alcanzado en el trabajo, EL PORTAFOLIOS COMO INSTRUMENTO DE EVALUACION DEL APRENDIZAJE Y LA ENSEÑANZA ???? Díaz Barriga publicó el artículo "portafolios del profesor", arquitectos ???? Para demostrar su calidad o nivel alcanzado en el trabajo, Su éxito creciente se debe a que permite evaluar lo que las personas hacen, no solo lo que dicen que hacen o lo que creen que saben hacer ???? Los portafolios permiten, El término deriva de ???? diseñadores, El término deriva de ???? modelos, Los portafolios permiten ???? Identificar el vínculo de coherencia entre los saberes conceptual y procedimental, entender cómo ocurre el desempeño en un contexto y situación determinada, o seguir el proceso de adquisición, El término deriva de ???? arquitectos, diseñadores ???? Para demostrar su calidad o nivel alcanzado en el trabajo, Airasian (2001), Arends (2004) o McKeachie (1999) definen al portafolios como una selección o colección de trabajos académicos que los alumnos realizan en el transcurso de un ciclo o curso escolar y se ajustan a un proyecto de trabajo dado ???? El término deriva de, Es de carácter semiformal y eminentemente cualitativa, aunque es muy posible integrar criterios cuantitativos. ???? La evaluación mediante portafolios es una evaluación del desempeño porque los estudiantes tienen que demostrar que son capaces de ejecutar determinadas tareas, Para demostrar su calidad o nivel alcanzado en el trabajo ???? Muestra el crecimiento gradual y los aprendizajes logrados por los autores en relación con el currículo o actividad profesional en cuestión, la evaluación mediante portafolios también recibe el nombre de "método de carpeta", El término deriva de ???? fotógrafos, Muestra el crecimiento gradual y los aprendizajes logrados por los autores en relación con el currículo o actividad profesional en cuestión, la evaluación mediante portafolios también recibe el nombre de "método de carpeta" ???? Es de carácter semiformal y eminentemente cualitativa, aunque es muy posible integrar criterios cuantitativos., El término deriva de ???? artistas, EL PORTAFOLIOS COMO INSTRUMENTO DE EVALUACION DEL APRENDIZAJE Y LA ENSEÑANZA ???? ¿Qué es un portafolios?, La evaluación mediante portafolios es una evaluación del desempeño porque los estudiantes tienen que demostrar que son capaces de ejecutar determinadas tareas ???? Se evalua el conocimiento procedural, no sólo el declarativo al incursionar incluso en la actitud y disposición. Puede con- vertirse en una evaluación auténtica si la demostración de los aprendizajes buscados ocurre en escenarios, Díaz Barriga publicó el artículo "portafolios del profesor" ???? Consiste en una selección o colección de trabajos o producciones elaborados por los profesores de manera individual o colectiva, enfocados a la planeación, conducción o evaluación del proceso enseñanza-aprendizaje de los alumnos, realizados en un transcurso de un ciclo o curso escolar, con base en alguna dimensión temporal o de acuerdo con un trabajo de un proyecto dado. La citada colección puede abarcar una diversidad de cosas hechas por el profesor, tanto en el aula como en algún otr espacio relacionado, que demuestren el conocimiento, habilidades, talento o competencias decentes.