WARNING:
JavaScript is turned OFF. None of the links on this concept map will
work until it is reactivated.
If you need help turning JavaScript On, click here.
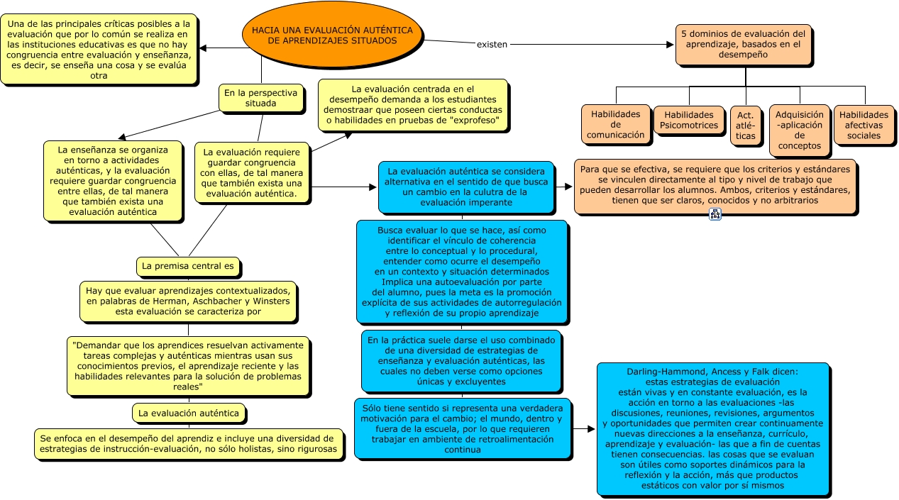
Este Cmap, tiene información relacionada con: aprend sit, 5 dominios de evaluación del aprendizaje, basados en el desempeño ???? Habilidades de comunicación, "Demandar que los aprendices resuelvan activamente tareas complejas y auténticas mientras usan sus conocimientos previos, el aprendizaje reciente y las habilidades relevantes para la solución de problemas reales" ???? La evaluación auténtica, La evaluación auténtica ???? Se enfoca en el desempeño del aprendiz e incluye una diversidad de estrategias de instrucción-evaluación, no sólo holistas, sino rigurosas, La evaluación requiere guardar congruencia con ellas, de tal manera que también exista una evaluación auténtica. ???? La evaluación auténtica se considera alternativa en el sentido de que busca un cambio en la culutra de la evaluación imperante, En la perspectiva situada ???? La evaluación requiere guardar congruencia con ellas, de tal manera que también exista una evaluación auténtica., 5 dominios de evaluación del aprendizaje, basados en el desempeño ???? Habilidades Psicomotrices, Sólo tiene sentido si representa una verdadera motivación para el cambio; el mundo, dentro y fuera de la escuela, por lo que requieren trabajar en ambiente de retroalimentación continua ???? Darling-Hammond, Ancess y Falk dicen: estas estrategias de evaluación están vivas y en constante evaluación, es la acción en torno a las evaluaciones -las discusiones, reuniones, revisiones, argumentos y oportunidades que permiten crear continuamente nuevas direcciones a la enseñanza, currículo, aprendizaje y evaluación- las que a fin de cuentas tienen consecuencias. las cosas que se evaluan son útiles como soportes dinámicos para la reflexión y la acción, más que productos estáticos con valor por sí mismos, En la perspectiva situada ???? La enseñanza se organiza en torno a actividades auténticas, y la evaluación requiere guardar congruencia entre ellas, de tal manera que también exista una evaluación auténtica, 5 dominios de evaluación del aprendizaje, basados en el desempeño ???? Adquisición -aplicación de conceptos, La evaluación requiere guardar congruencia con ellas, de tal manera que también exista una evaluación auténtica. ???? La premisa central es, La premisa central es ???? Hay que evaluar aprendizajes contextualizados, en palabras de Herman, Aschbacher y Winsters esta evaluación se caracteriza por, En la práctica suele darse el uso combinado de una diversidad de estrategias de enseñanza y evaluación auténticas, las cuales no deben verse como opciones únicas y excluyentes ???? Sólo tiene sentido si representa una verdadera motivación para el cambio; el mundo, dentro y fuera de la escuela, por lo que requieren trabajar en ambiente de retroalimentación continua, HACIA UNA EVALUACIÓN AUTÉNTICA DE APRENDIZAJES SITUADOS ???? Una de las principales críticas posibles a la evaluación que por lo común se realiza en las instituciones educativas es que no hay congruencia entre evaluación y enseñanza, es decir, se enseña una cosa y se evalúa otra, La evaluación auténtica se considera alternativa en el sentido de que busca un cambio en la culutra de la evaluación imperante ???? Para que se efectiva, se requiere que los criterios y estándares se vinculen directamente al tipo y nivel de trabajo que pueden desarrollar los alumnos. Ambos, criterios y estándares, tienen que ser claros, conocidos y no arbitrarios, HACIA UNA EVALUACIÓN AUTÉNTICA DE APRENDIZAJES SITUADOS ???? En la perspectiva situada, La evaluación requiere guardar congruencia con ellas, de tal manera que también exista una evaluación auténtica. ???? La evaluación centrada en el desempeño demanda a los estudiantes demostraar que poseen ciertas conductas o habilidades en pruebas de "exprofeso", Hay que evaluar aprendizajes contextualizados, en palabras de Herman, Aschbacher y Winsters esta evaluación se caracteriza por ???? "Demandar que los aprendices resuelvan activamente tareas complejas y auténticas mientras usan sus conocimientos previos, el aprendizaje reciente y las habilidades relevantes para la solución de problemas reales", 5 dominios de evaluación del aprendizaje, basados en el desempeño ???? Habilidades afectivas sociales, HACIA UNA EVALUACIÓN AUTÉNTICA DE APRENDIZAJES SITUADOS existen 5 dominios de evaluación del aprendizaje, basados en el desempeño, La enseñanza se organiza en torno a actividades auténticas, y la evaluación requiere guardar congruencia entre ellas, de tal manera que también exista una evaluación auténtica ???? La premisa central es