WARNING:
JavaScript is turned OFF. None of the links on this concept map will
work until it is reactivated.
If you need help turning JavaScript On, click here.
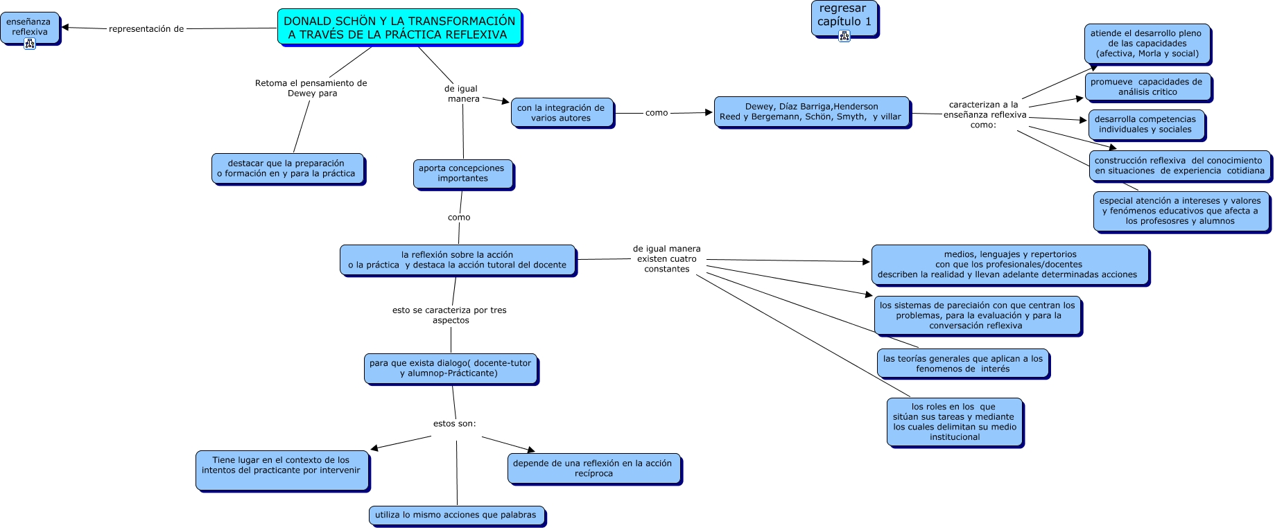
Este Cmap, tiene información relacionada con: CAP 1.2, la reflexión sobre la acción o la práctica y destaca la acción tutoral del docente de igual manera existen cuatro constantes medios, lenguajes y repertorios con que los profesionales/docentes describen la realidad y llevan adelante determinadas acciones, DONALD SCHÖN Y LA TRANSFORMACIÓN A TRAVÉS DE LA PRÁCTICA REFLEXIVA representación de enseñanza reflexiva, la reflexión sobre la acción o la práctica y destaca la acción tutoral del docente de igual manera existen cuatro constantes las teorías generales que aplican a los fenomenos de interés, Dewey, Díaz Barriga,Henderson Reed y Bergemann, Schön, Smyth, y villar caracterizan a la enseñanza reflexiva como: desarrolla competencias individuales y sociales, la reflexión sobre la acción o la práctica y destaca la acción tutoral del docente esto se caracteriza por tres aspectos para que exista dialogo( docente-tutor y alumnop-Prácticante), DONALD SCHÖN Y LA TRANSFORMACIÓN A TRAVÉS DE LA PRÁCTICA REFLEXIVA Retoma el pensamiento de Dewey para destacar que la preparación o formación en y para la práctica, Dewey, Díaz Barriga,Henderson Reed y Bergemann, Schön, Smyth, y villar caracterizan a la enseñanza reflexiva como: construcción reflexiva del conocimiento en situaciones de experiencia cotidiana, para que exista dialogo( docente-tutor y alumnop-Prácticante) estos son: Tiene lugar en el contexto de los intentos del practicante por intervenir, aporta concepciones importantes como la reflexión sobre la acción o la práctica y destaca la acción tutoral del docente, la reflexión sobre la acción o la práctica y destaca la acción tutoral del docente de igual manera existen cuatro constantes los sistemas de pareciaión con que centran los problemas, para la evaluación y para la conversación reflexiva, para que exista dialogo( docente-tutor y alumnop-Prácticante) estos son: depende de una reflexión en la acción recíproca, Dewey, Díaz Barriga,Henderson Reed y Bergemann, Schön, Smyth, y villar caracterizan a la enseñanza reflexiva como: especial atención a intereses y valores y fenómenos educativos que afecta a los profesosres y alumnos, DONALD SCHÖN Y LA TRANSFORMACIÓN A TRAVÉS DE LA PRÁCTICA REFLEXIVA de igual manera aporta concepciones importantes, con la integración de varios autores como Dewey, Díaz Barriga,Henderson Reed y Bergemann, Schön, Smyth, y villar, la reflexión sobre la acción o la práctica y destaca la acción tutoral del docente de igual manera existen cuatro constantes los roles en los que sitúan sus tareas y mediante los cuales delimitan su medio institucional, Dewey, Díaz Barriga,Henderson Reed y Bergemann, Schön, Smyth, y villar caracterizan a la enseñanza reflexiva como: promueve capacidades de análisis critico, Dewey, Díaz Barriga,Henderson Reed y Bergemann, Schön, Smyth, y villar caracterizan a la enseñanza reflexiva como: atiende el desarrollo pleno de las capacidades (afectiva, Morla y social), para que exista dialogo( docente-tutor y alumnop-Prácticante) estos son: utiliza lo mismo acciones que palabras, DONALD SCHÖN Y LA TRANSFORMACIÓN A TRAVÉS DE LA PRÁCTICA REFLEXIVA de igual manera con la integración de varios autores