WARNING:
JavaScript is turned OFF. None of the links on this concept map will
work until it is reactivated.
If you need help turning JavaScript On, click here.
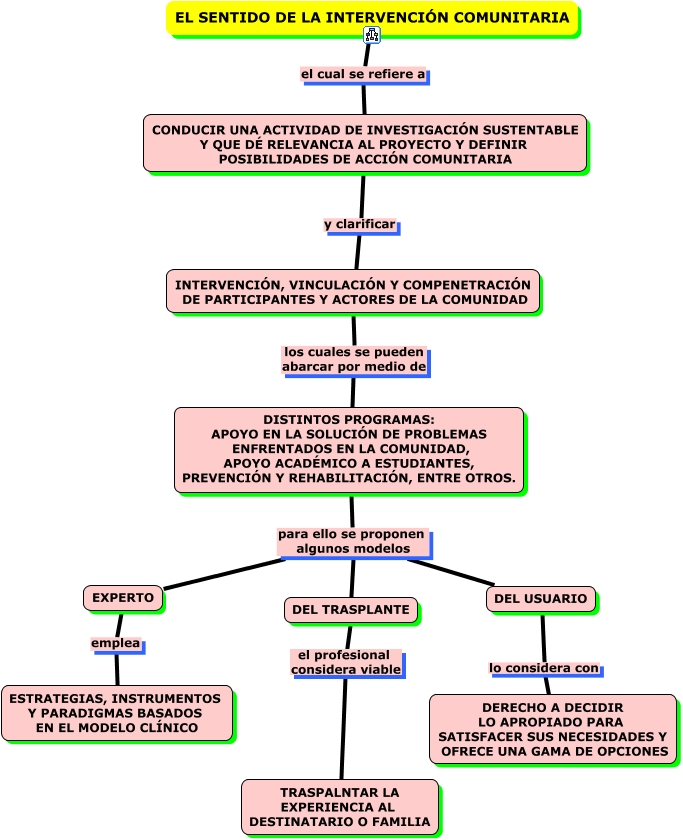
Este Cmap, tiene información relacionada con: CAP. 4 C, CONDUCIR UNA ACTIVIDAD DE INVESTIGACIÓN SUSTENTABLE Y QUE DÉ RELEVANCIA AL PROYECTO Y DEFINIR POSIBILIDADES DE ACCIÓN COMUNITARIA y clarificar INTERVENCIÓN, VINCULACIÓN Y COMPENETRACIÓN DE PARTICIPANTES Y ACTORES DE LA COMUNIDAD, INTERVENCIÓN, VINCULACIÓN Y COMPENETRACIÓN DE PARTICIPANTES Y ACTORES DE LA COMUNIDAD los cuales se pueden abarcar por medio de DISTINTOS PROGRAMAS: APOYO EN LA SOLUCIÓN DE PROBLEMAS ENFRENTADOS EN LA COMUNIDAD, APOYO ACADÉMICO A ESTUDIANTES, PREVENCIÓN Y REHABILITACIÓN, ENTRE OTROS., DISTINTOS PROGRAMAS: APOYO EN LA SOLUCIÓN DE PROBLEMAS ENFRENTADOS EN LA COMUNIDAD, APOYO ACADÉMICO A ESTUDIANTES, PREVENCIÓN Y REHABILITACIÓN, ENTRE OTROS. para ello se proponen algunos modelos DEL TRASPLANTE, DEL USUARIO lo considera con DERECHO A DECIDIR LO APROPIADO PARA SATISFACER SUS NECESIDADES Y OFRECE UNA GAMA DE OPCIONES, EXPERTO emplea ESTRATEGIAS, INSTRUMENTOS Y PARADIGMAS BASADOS EN EL MODELO CLÍNICO, DISTINTOS PROGRAMAS: APOYO EN LA SOLUCIÓN DE PROBLEMAS ENFRENTADOS EN LA COMUNIDAD, APOYO ACADÉMICO A ESTUDIANTES, PREVENCIÓN Y REHABILITACIÓN, ENTRE OTROS. para ello se proponen algunos modelos DEL USUARIO, EL SENTIDO DE LA INTERVENCIÓN COMUNITARIA el cual se refiere a CONDUCIR UNA ACTIVIDAD DE INVESTIGACIÓN SUSTENTABLE Y QUE DÉ RELEVANCIA AL PROYECTO Y DEFINIR POSIBILIDADES DE ACCIÓN COMUNITARIA, DEL TRASPLANTE el profesional considera viable TRASPALNTAR LA EXPERIENCIA AL DESTINATARIO O FAMILIA, DISTINTOS PROGRAMAS: APOYO EN LA SOLUCIÓN DE PROBLEMAS ENFRENTADOS EN LA COMUNIDAD, APOYO ACADÉMICO A ESTUDIANTES, PREVENCIÓN Y REHABILITACIÓN, ENTRE OTROS. para ello se proponen algunos modelos EXPERTO