WARNING:
JavaScript is turned OFF. None of the links on this concept map will
work until it is reactivated.
If you need help turning JavaScript On, click here.
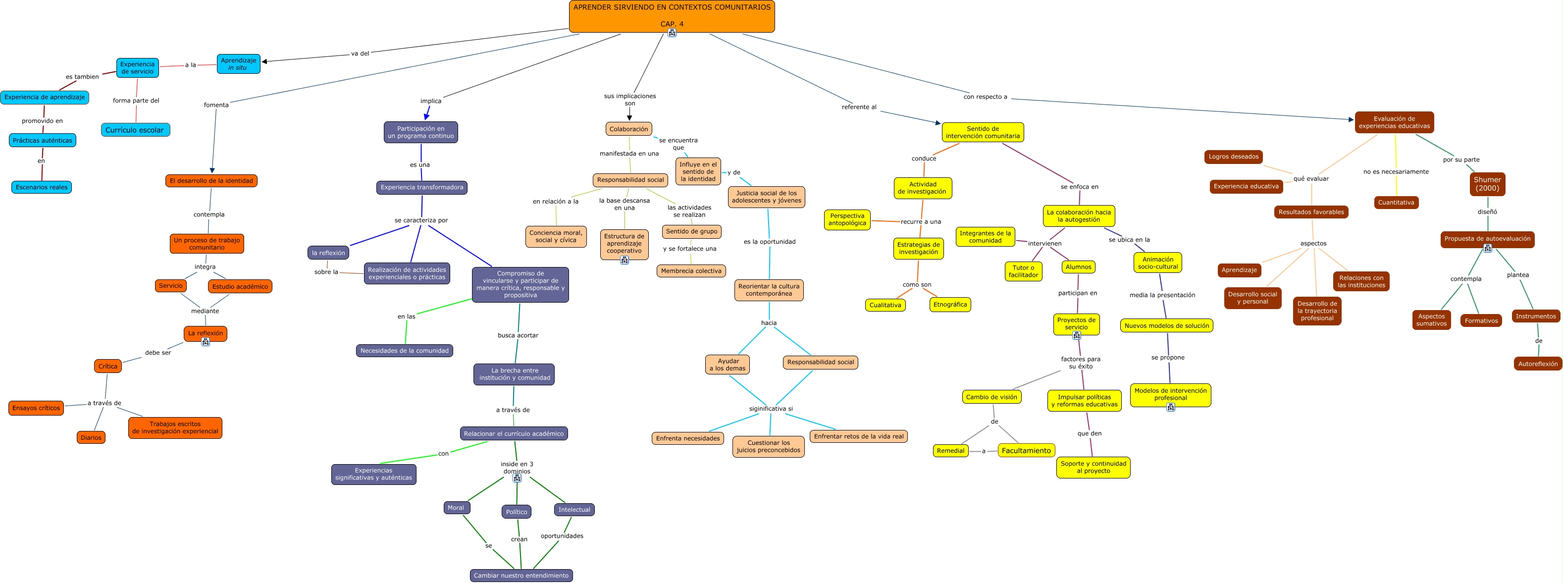
Este Cmap, tiene información relacionada con: CAPITULO 4, Crítica a través de Ensayos críticos, Evaluación de experiencias educativas por su parte Shumer (2000), Un proceso de trabajo comunitario integra Servicio, El desarrollo de la identidad contempla Un proceso de trabajo comunitario, Evaluación de experiencias educativas no es necesariamente Cuantitativa, Shumer (2000) diseñó Propuesta de autoevaluación, Responsabilidad social la base descansa en una Estructura de aprendizaje cooperativo, Influye en el sentido de la identidad y de Justicia social de los adolescentes y jóvenes, Relacionar el currículo académico inside en 3 dominios Político, Remedial a Facultamiento, Evaluación de experiencias educativas qué evaluar Experiencia educativa, Experiencia transformadora se caracteriza por Compromiso de vincularse y participar de manera crítica, responsable y propositiva, Actividad de investigación recurre a una Estrategias de investigación, Instrumentos de Autoreflexión, Aprendizaje in situ a la Experiencia de servicio, Crítica a través de Trabajos escritos de investigación experiencial, Moral se Cambiar nuestro entendimiento, APRENDER SIRVIENDO EN CONTEXTOS COMUNITARIOS CAP. 4 fomenta El desarrollo de la identidad, APRENDER SIRVIENDO EN CONTEXTOS COMUNITARIOS CAP. 4 con respecto a Evaluación de experiencias educativas, Relacionar el currículo académico inside en 3 dominios Intelectual