WARNING:
JavaScript is turned OFF. None of the links on this concept map will
work until it is reactivated.
If you need help turning JavaScript On, click here.
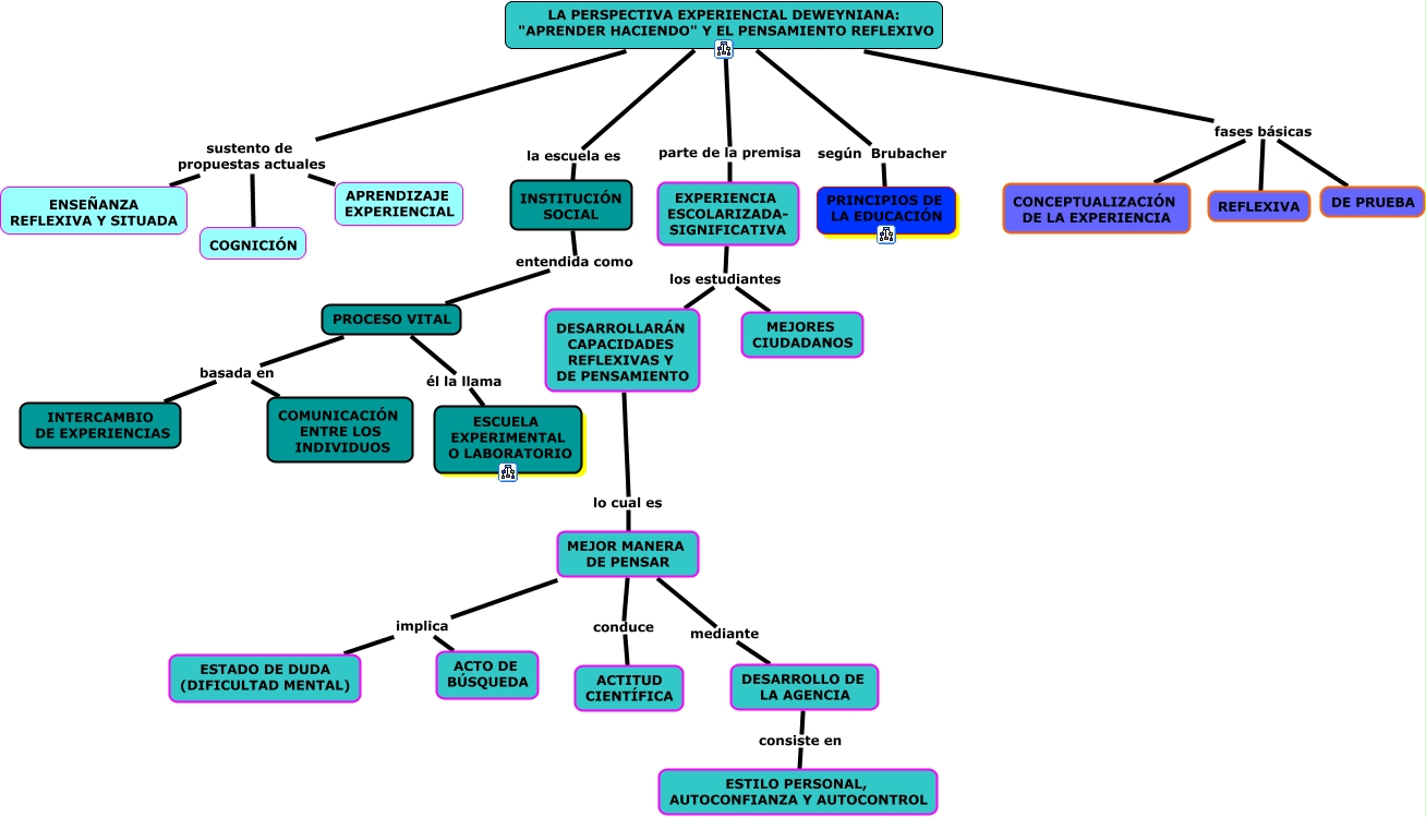
Este Cmap, tiene información relacionada con: CAP.1 A, MEJOR MANERA DE PENSAR implica ESTADO DE DUDA (DIFICULTAD MENTAL), LA PERSPECTIVA EXPERIENCIAL DEWEYNIANA: "APRENDER HACIENDO" Y EL PENSAMIENTO REFLEXIVO sustento de propuestas actuales COGNICIÓN, EXPERIENCIA ESCOLARIZADA- SIGNIFICATIVA los estudiantes MEJORES CIUDADANOS, LA PERSPECTIVA EXPERIENCIAL DEWEYNIANA: "APRENDER HACIENDO" Y EL PENSAMIENTO REFLEXIVO fases básicas CONCEPTUALIZACIÓN DE LA EXPERIENCIA, INSTITUCIÓN SOCIAL entendida como PROCESO VITAL, LA PERSPECTIVA EXPERIENCIAL DEWEYNIANA: "APRENDER HACIENDO" Y EL PENSAMIENTO REFLEXIVO según Brubacher PRINCIPIOS DE LA EDUCACIÓN, PROCESO VITAL él la llama ESCUELA EXPERIMENTAL O LABORATORIO, PROCESO VITAL basada en INTERCAMBIO DE EXPERIENCIAS, LA PERSPECTIVA EXPERIENCIAL DEWEYNIANA: "APRENDER HACIENDO" Y EL PENSAMIENTO REFLEXIVO fases básicas DE PRUEBA, MEJOR MANERA DE PENSAR implica ACTO DE BÚSQUEDA, EXPERIENCIA ESCOLARIZADA- SIGNIFICATIVA los estudiantes DESARROLLARÁN CAPACIDADES REFLEXIVAS Y DE PENSAMIENTO, LA PERSPECTIVA EXPERIENCIAL DEWEYNIANA: "APRENDER HACIENDO" Y EL PENSAMIENTO REFLEXIVO sustento de propuestas actuales APRENDIZAJE EXPERIENCIAL, PROCESO VITAL basada en COMUNICACIÓN ENTRE LOS INDIVIDUOS, LA PERSPECTIVA EXPERIENCIAL DEWEYNIANA: "APRENDER HACIENDO" Y EL PENSAMIENTO REFLEXIVO fases básicas REFLEXIVA, MEJOR MANERA DE PENSAR conduce ACTITUD CIENTÍFICA, MEJOR MANERA DE PENSAR mediante DESARROLLO DE LA AGENCIA, DESARROLLARÁN CAPACIDADES REFLEXIVAS Y DE PENSAMIENTO lo cual es MEJOR MANERA DE PENSAR, LA PERSPECTIVA EXPERIENCIAL DEWEYNIANA: "APRENDER HACIENDO" Y EL PENSAMIENTO REFLEXIVO sustento de propuestas actuales ENSEÑANZA REFLEXIVA Y SITUADA, LA PERSPECTIVA EXPERIENCIAL DEWEYNIANA: "APRENDER HACIENDO" Y EL PENSAMIENTO REFLEXIVO parte de la premisa EXPERIENCIA ESCOLARIZADA- SIGNIFICATIVA, DESARROLLO DE LA AGENCIA consiste en ESTILO PERSONAL, AUTOCONFIANZA Y AUTOCONTROL