WARNING:
JavaScript is turned OFF. None of the links on this concept map will
work until it is reactivated.
If you need help turning JavaScript On, click here.
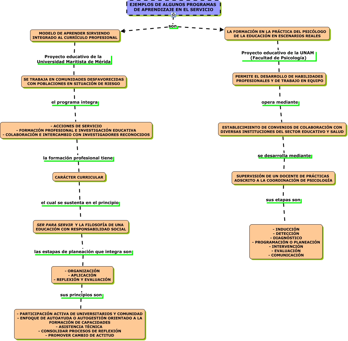
Este Cmap, tiene información relacionada con: CAP. 4 E, LA FORMACIÓN EN LA PRÁCTICA DEL PSICÓLOGO DE LA EDUCACIÓN EN ESCENARIOS REALES Proyecto educativo de la UNAM (Facultad de Psicología) PERMITE EL DESARROLLO DE HABILIDADES PROFESIONALES Y DE TRABAJO EN EQUIPO, SUPERVISIÓN DE UN DOCENTE DE PRÁCTICAS ADSCRITO A LA COORDINACIÓN DE PSICOLOGÍA sus etapas son - INDUCCIÓN - DETECCIÓN - DIAGNÓSTICO - PROGRAMACIÓN O PLANEACIÓN - INTERVENCIÓN - EVALUACIÓN - COMUNICACIÓN, - ACCIONES DE SERVICIO - FORMACIÓN PROFESIONAL E INVESTIGACIÓN EDUCATIVA - COLABORACIÓN E INTERCAMBIO CON INVESTIGADORES RECONOCIDOS la formación profesional tiene CARÁCTER CURRICULAR, SE TRABAJA EN COMUNIDADES DESFAVORECIDAS CON POBLACIONES EN SITUACIÓN DE RIESGO el programa integra - ACCIONES DE SERVICIO - FORMACIÓN PROFESIONAL E INVESTIGACIÓN EDUCATIVA - COLABORACIÓN E INTERCAMBIO CON INVESTIGADORES RECONOCIDOS, MODELO DE APRENDER SIRVIENDO INTEGRADO AL CURRÍCULO PROFESIONAL Proyecto educativo de la Universidad Maritista de Mérida SE TRABAJA EN COMUNIDADES DESFAVORECIDAS CON POBLACIONES EN SITUACIÓN DE RIESGO, PERMITE EL DESARROLLO DE HABILIDADES PROFESIONALES Y DE TRABAJO EN EQUIPO opera mediante ESTABLECIMIENTO DE CONVENIOS DE COLABORACIÓN CON DIVERSAS INSTITUCIONES DEL SECTOR EDUCATIVO Y SALUD, EJEMPLOS DE ALGUNOS PROGRAMAS DE APRENDIZAJE EN EL SERVICIO son LA FORMACIÓN EN LA PRÁCTICA DEL PSICÓLOGO DE LA EDUCACIÓN EN ESCENARIOS REALES, - ORGANIZACIÓN - APLICACIÓN - REFLEXIÓN Y EVALUACIÓN sus principios son - PARTICIPACIÓN ACTIVA DE UNIVERSITARIOS Y COMUNIDAD - ENFOQUE DE AUTOAYUDA O AUTOGESTIÓN ORIENTADO A LA FORMACIÓN DE CAPACIDADES - ASISTENCIA TÉCNICA - CONSOLIDAR PROCESOS DE REFLEXIÓN - PROMOVER CAMBIO DE ACTITUD, ESTABLECIMIENTO DE CONVENIOS DE COLABORACIÓN CON DIVERSAS INSTITUCIONES DEL SECTOR EDUCATIVO Y SALUD se desarrolla mediante SUPERVISIÓN DE UN DOCENTE DE PRÁCTICAS ADSCRITO A LA COORDINACIÓN DE PSICOLOGÍA, EJEMPLOS DE ALGUNOS PROGRAMAS DE APRENDIZAJE EN EL SERVICIO son MODELO DE APRENDER SIRVIENDO INTEGRADO AL CURRÍCULO PROFESIONAL, CARÁCTER CURRICULAR el cual se sustenta en el principio SER PARA SERVIR Y LA FILOSOFÍA DE UNA EDUCACIÓN CON RESPONSABILIDAD SOCIAL, SER PARA SERVIR Y LA FILOSOFÍA DE UNA EDUCACIÓN CON RESPONSABILIDAD SOCIAL las estapas de planeación que integra son - ORGANIZACIÓN - APLICACIÓN - REFLEXIÓN Y EVALUACIÓN