WARNING:
JavaScript is turned OFF. None of the links on this concept map will
work until it is reactivated.
If you need help turning JavaScript On, click here.
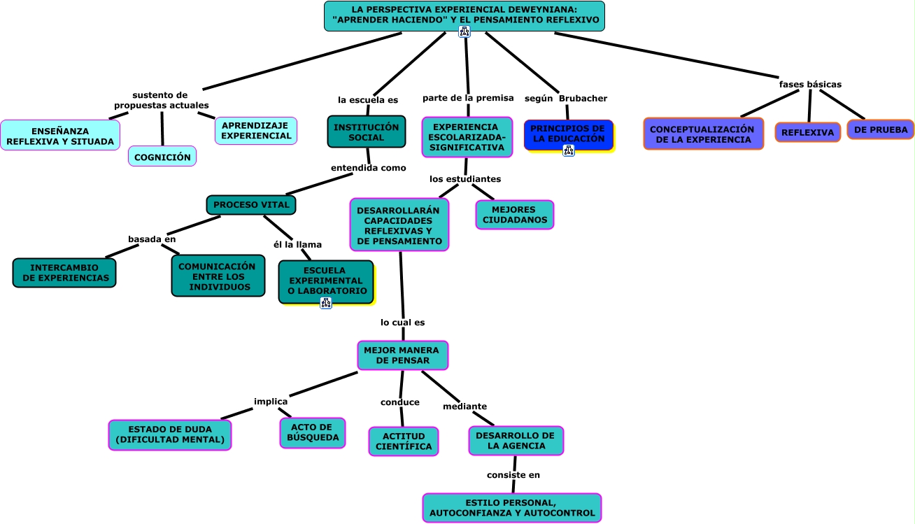
Este Cmap, tiene información relacionada con: CAP.1 A, LA PERSPECTIVA EXPERIENCIAL DEWEYNIANA: "APRENDER HACIENDO" Y EL PENSAMIENTO REFLEXIVO sustento de propuestas actuales COGNICIÓN, MEJOR MANERA DE PENSAR implica ESTADO DE DUDA (DIFICULTAD MENTAL), EXPERIENCIA ESCOLARIZADA- SIGNIFICATIVA los estudiantes MEJORES CIUDADANOS, LA PERSPECTIVA EXPERIENCIAL DEWEYNIANA: "APRENDER HACIENDO" Y EL PENSAMIENTO REFLEXIVO fases básicas CONCEPTUALIZACIÓN DE LA EXPERIENCIA, LA PERSPECTIVA EXPERIENCIAL DEWEYNIANA: "APRENDER HACIENDO" Y EL PENSAMIENTO REFLEXIVO según Brubacher PRINCIPIOS DE LA EDUCACIÓN, INSTITUCIÓN SOCIAL entendida como PROCESO VITAL, LA PERSPECTIVA EXPERIENCIAL DEWEYNIANA: "APRENDER HACIENDO" Y EL PENSAMIENTO REFLEXIVO fases básicas DE PRUEBA, PROCESO VITAL basada en INTERCAMBIO DE EXPERIENCIAS, PROCESO VITAL él la llama ESCUELA EXPERIMENTAL O LABORATORIO, MEJOR MANERA DE PENSAR implica ACTO DE BÚSQUEDA, LA PERSPECTIVA EXPERIENCIAL DEWEYNIANA: "APRENDER HACIENDO" Y EL PENSAMIENTO REFLEXIVO sustento de propuestas actuales APRENDIZAJE EXPERIENCIAL, EXPERIENCIA ESCOLARIZADA- SIGNIFICATIVA los estudiantes DESARROLLARÁN CAPACIDADES REFLEXIVAS Y DE PENSAMIENTO, LA PERSPECTIVA EXPERIENCIAL DEWEYNIANA: "APRENDER HACIENDO" Y EL PENSAMIENTO REFLEXIVO fases básicas REFLEXIVA, PROCESO VITAL basada en COMUNICACIÓN ENTRE LOS INDIVIDUOS, MEJOR MANERA DE PENSAR conduce ACTITUD CIENTÍFICA, DESARROLLARÁN CAPACIDADES REFLEXIVAS Y DE PENSAMIENTO lo cual es MEJOR MANERA DE PENSAR, MEJOR MANERA DE PENSAR mediante DESARROLLO DE LA AGENCIA, LA PERSPECTIVA EXPERIENCIAL DEWEYNIANA: "APRENDER HACIENDO" Y EL PENSAMIENTO REFLEXIVO sustento de propuestas actuales ENSEÑANZA REFLEXIVA Y SITUADA, DESARROLLO DE LA AGENCIA consiste en ESTILO PERSONAL, AUTOCONFIANZA Y AUTOCONTROL, LA PERSPECTIVA EXPERIENCIAL DEWEYNIANA: "APRENDER HACIENDO" Y EL PENSAMIENTO REFLEXIVO parte de la premisa EXPERIENCIA ESCOLARIZADA- SIGNIFICATIVA