WARNING:
JavaScript is turned OFF. None of the links on this concept map will
work until it is reactivated.
If you need help turning JavaScript On, click here.
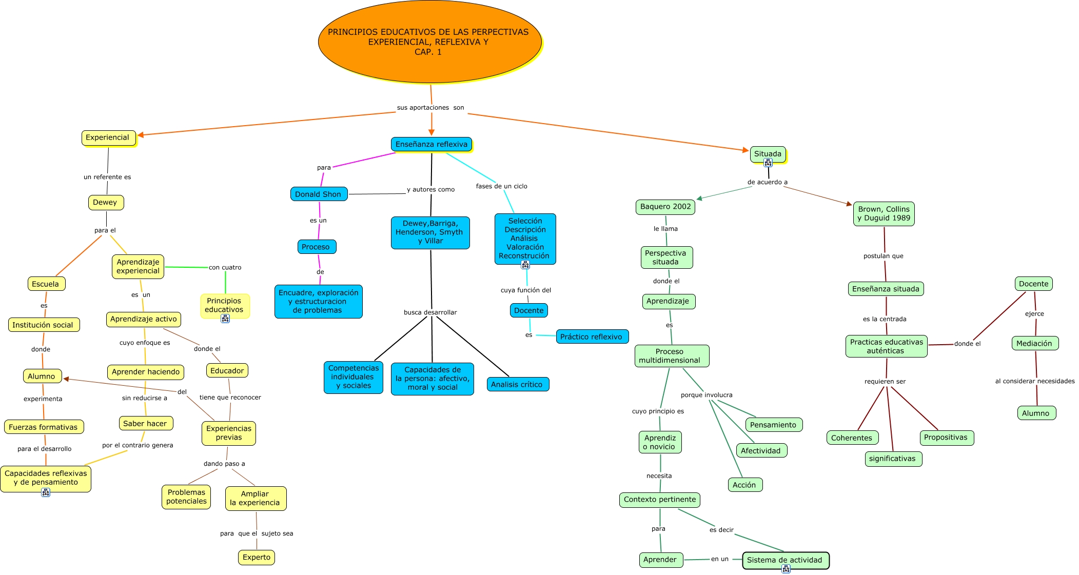
Este Cmap, tiene información relacionada con: CAP 1, Proceso de Encuadre, exploración y estructuracion de problemas, Experiencial un referente es Dewey, Dewey para el Escuela, Practicas educativas auténticas requieren ser significativas, Baquero 2002 le llama Perspectiva situada, Enseñanza reflexiva fases de un ciclo Selección Descripción Análisis Valoración Reconstrución, Aprendizaje experiencial con cuatro Principios educativos, Aprendizaje activo cuyo enfoque es Aprender haciendo, Proceso multidimensional porque involucra Pensamiento, PRINCIPIOS EDUCATIVOS DE LAS PERPECTIVAS EXPERIENCIAL, REFLEXIVA Y CAP. 1 sus aportaciones son Experiencial, Enseñanza reflexiva para Donald Shon, Enseñanza reflexiva y autores como Dewey,Barriga, Henderson, Smyth y Villar, Saber hacer por el contrario genera Capacidades reflexivas y de pensamiento, Situada de acuerdo a Baquero 2002, Dewey para el Aprendizaje experiencial, Alumno experimenta Fuerzas formativas, Mediación al considerar necesidades Alumno, Contexto pertinente es decir Sistema de actividad, Educador tiene que reconocer Experiencias previas, PRINCIPIOS EDUCATIVOS DE LAS PERPECTIVAS EXPERIENCIAL, REFLEXIVA Y CAP. 1 sus aportaciones son Situada