WARNING:
JavaScript is turned OFF. None of the links on this concept map will
work until it is reactivated.
If you need help turning JavaScript On, click here.
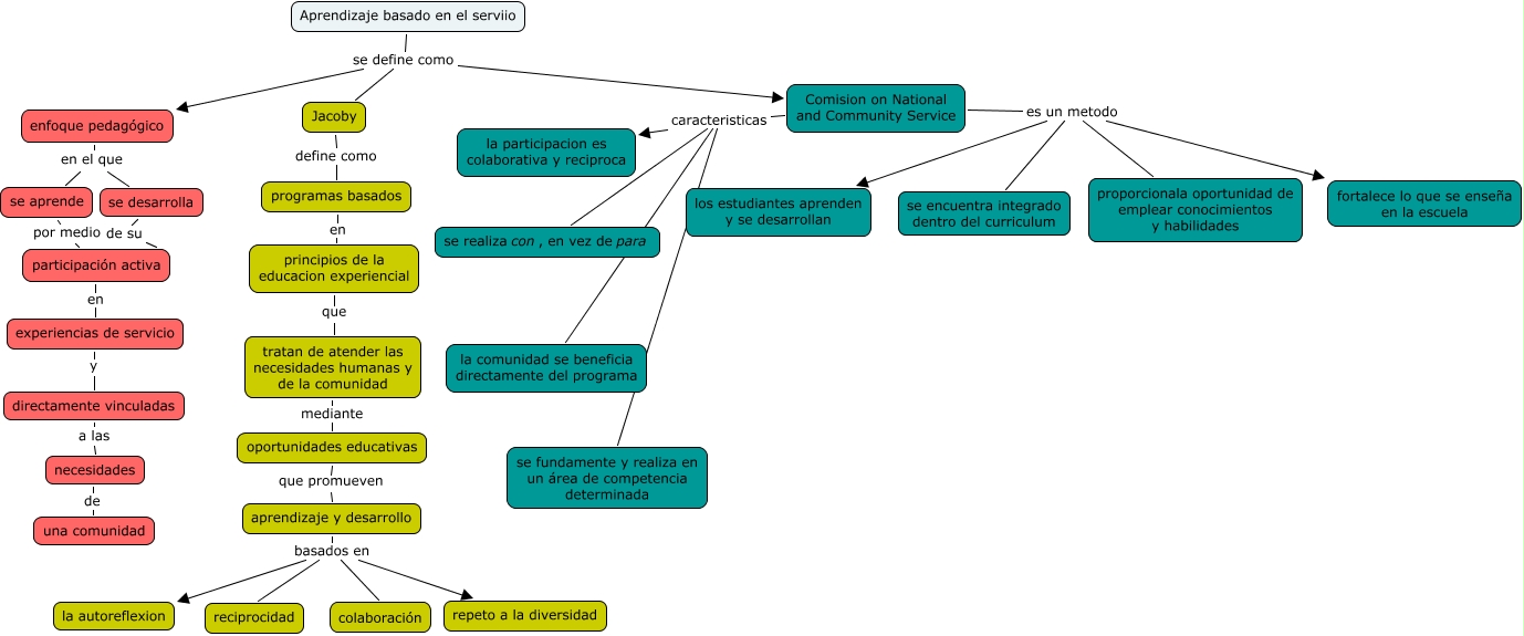
Este Cmap, tiene información relacionada con: definicion.cmap, Comision on National and Community Service es un metodo los estudiantes aprenden y se desarrollan, Comision on National and Community Service caracteristicas se fundamente y realiza en un área de competencia determinada, aprendizaje y desarrollo basados en reciprocidad, Comision on National and Community Service caracteristicas la participacion es colaborativa y reciproca, participación activa en experiencias de servicio, Comision on National and Community Service es un metodo proporcionala oportunidad de emplear conocimientos y habilidades, tratan de atender las necesidades humanas y de la comunidad mediante oportunidades educativas, enfoque pedagógico en el que se desarrolla, directamente vinculadas a las necesidades, Comision on National and Community Service caracteristicas la comunidad se beneficia directamente del programa, enfoque pedagógico en el que se aprende, Aprendizaje basado en el serviio se define como Jacoby, Comision on National and Community Service es un metodo fortalece lo que se enseña en la escuela, Jacoby define como programas basados, Comision on National and Community Service es un metodo se encuentra integrado dentro del curriculum, necesidades de una comunidad, principios de la educacion experiencial que tratan de atender las necesidades humanas y de la comunidad, aprendizaje y desarrollo basados en la autoreflexion, se aprende por medio participación activa, experiencias de servicio y directamente vinculadas