WARNING:
JavaScript is turned OFF. None of the links on this concept map will
work until it is reactivated.
If you need help turning JavaScript On, click here.
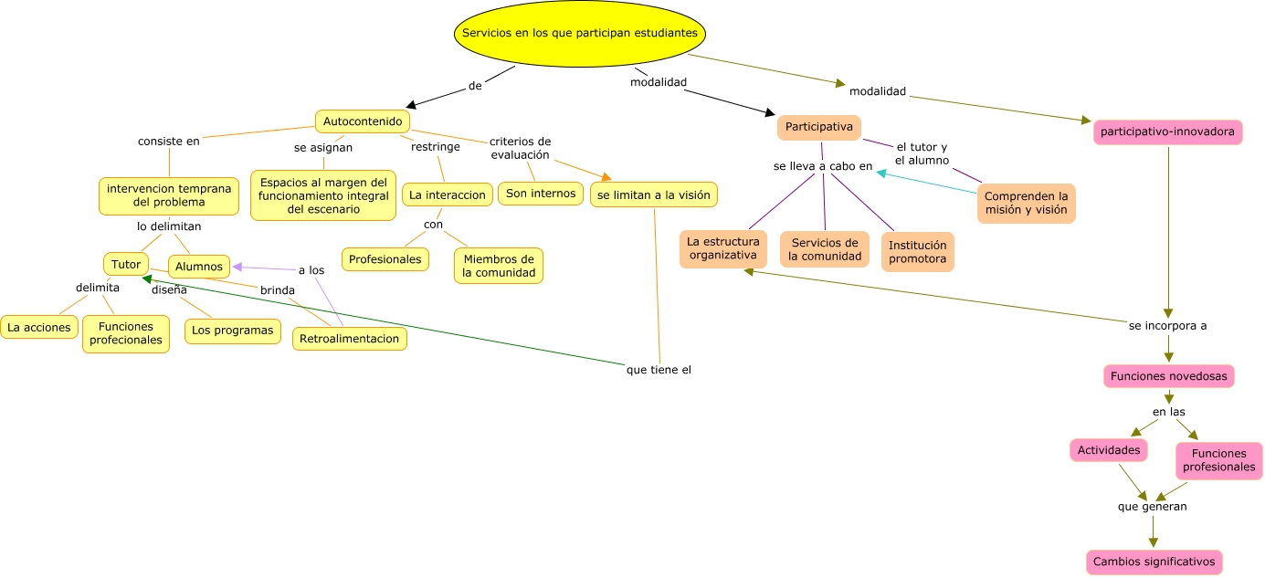
Este Cmap, tiene información relacionada con: tipos de servicio.cmap, Funciones profesionales que generan Cambios significativos, Comprenden la misión y visión se lleva a cabo en La estructura organizativa, Tutor delimita La acciones, Participativa se lleva a cabo en La estructura organizativa, Servicios en los que participan estudiantes modalidad Participativa, Actividades que generan Cambios significativos, Tutor diseña Los programas, Participativa el tutor y el alumno Comprenden la misión y visión, Autocontenido se asignan Espacios al margen del funcionamiento integral del escenario, se limitan a la visión que tiene el Tutor, Tutor brinda Retroalimentacion, Autocontenido criterios de evaluación Son internos, Servicios en los que participan estudiantes de Autocontenido, Autocontenido consiste en intervencion temprana del problema, Comprenden la misión y visión se lleva a cabo en Institución promotora, Participativa se lleva a cabo en Servicios de la comunidad, Funciones novedosas en las Actividades, Retroalimentacion a los Alumnos, Servicios en los que participan estudiantes modalidad participativo-innovadora, Tutor delimita Funciones profecionales