WARNING:
JavaScript is turned OFF. None of the links on this concept map will
work until it is reactivated.
If you need help turning JavaScript On, click here.
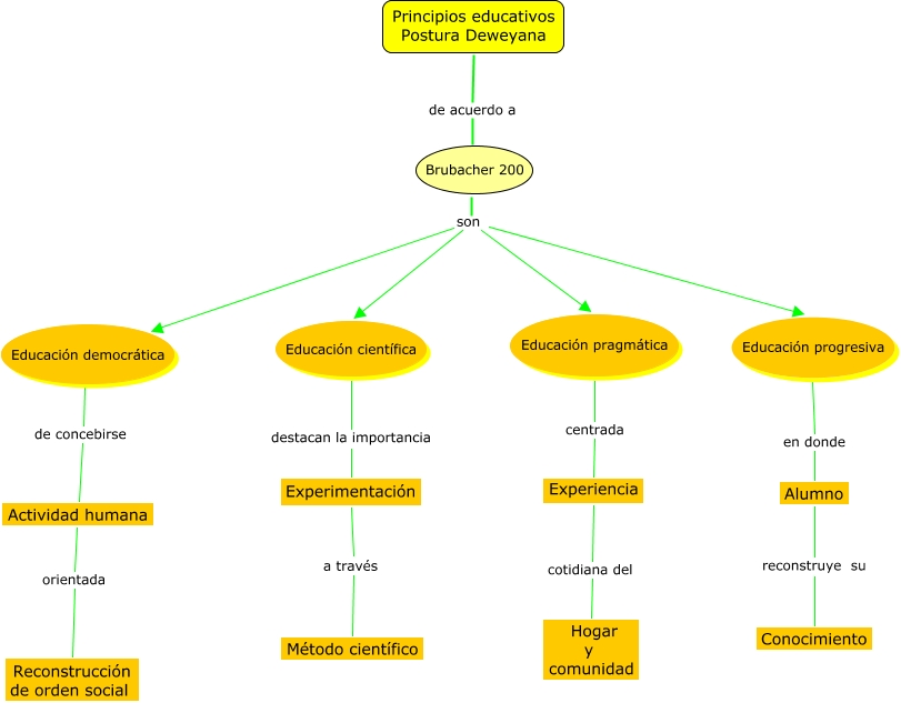
Este Cmap, tiene información relacionada con: Postura Deweyana, Experiencia cotidiana del Hogar y comunidad, Actividad humana orientada Reconstrucción de orden social, Brubacher 200 son Educación democrática, Alumno reconstruye su Conocimiento, Brubacher 200 son Educación científica, Principios educativos Postura Deweyana de acuerdo a Brubacher 200, Brubacher 200 son Educación progresiva, Educación científica destacan la importancia Experimentación, Educación democrática de concebirse Actividad humana, Brubacher 200 son Educación pragmática, Educación pragmática centrada Experiencia, Educación progresiva en donde Alumno, Experimentación a través Método científico