WARNING:
JavaScript is turned OFF. None of the links on this concept map will
work until it is reactivated.
If you need help turning JavaScript On, click here.
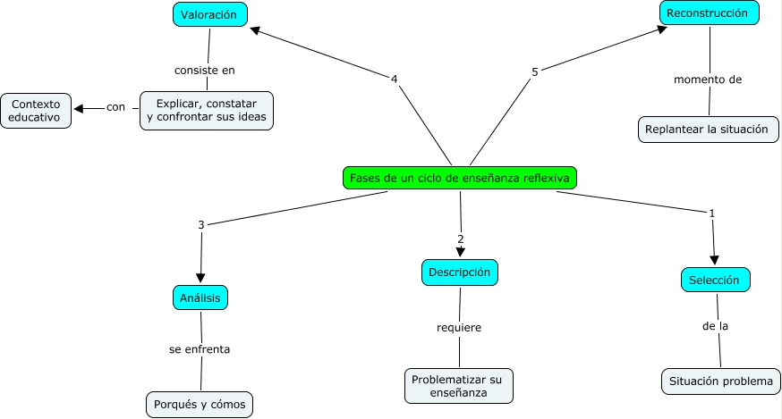
Este Cmap, tiene información relacionada con: Fases ens. reflexiva, Selección de la Situación problema, Fases de un ciclo de enseñanza reflexiva 1 Selección, Reconstrucción momento de Replantear la situación, Fases de un ciclo de enseñanza reflexiva 2 Descripción, Valoración consiste en Explicar, constatar y confrontar sus ideas, Fases de un ciclo de enseñanza reflexiva 4 Valoración, Explicar, constatar y confrontar sus ideas con Contexto educativo, Fases de un ciclo de enseñanza reflexiva 3 Análisis, Análisis se enfrenta Porqués y cómos, Fases de un ciclo de enseñanza reflexiva 5 Reconstrucción, Descripción requiere Problematizar su enseñanza