WARNING:
JavaScript is turned OFF. None of the links on this concept map will
work until it is reactivated.
If you need help turning JavaScript On, click here.
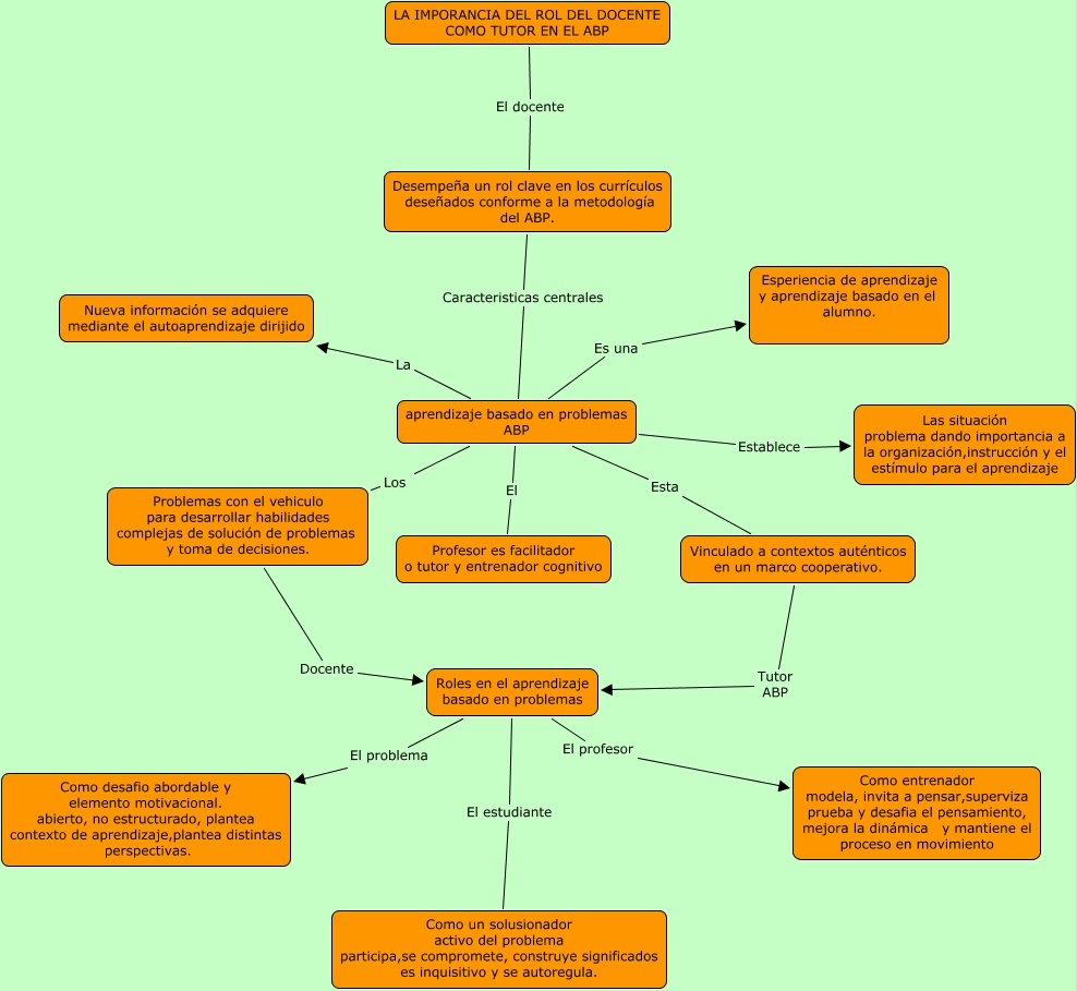
Este Cmap, tiene información relacionada con: CAPITULO 3, Roles en el aprendizaje basado en problemas El estudiante Como un solusionador activo del problema participa,se compromete, construye significados es inquisitivo y se autoregula., aprendizaje basado en problemas ABP Esta Vinculado a contextos auténticos en un marco cooperativo., LA IMPORANCIA DEL ROL DEL DOCENTE COMO TUTOR EN EL ABP El docente Desempeña un rol clave en los currículos deseñados conforme a la metodología del ABP., aprendizaje basado en problemas ABP Los Problemas con el vehiculo para desarrollar habilidades complejas de solución de problemas y toma de decisiones., aprendizaje basado en problemas ABP Es una Esperiencia de aprendizaje y aprendizaje basado en el alumno., Desempeña un rol clave en los currículos deseñados conforme a la metodología del ABP. Caracteristicas centrales aprendizaje basado en problemas ABP, aprendizaje basado en problemas ABP El Profesor es facilitador o tutor y entrenador cognitivo, Roles en el aprendizaje basado en problemas El profesor Como entrenador modela, invita a pensar,superviza prueba y desafia el pensamiento, mejora la dinámica y mantiene el proceso en movimiento, Problemas con el vehiculo para desarrollar habilidades complejas de solución de problemas y toma de decisiones. Docente Roles en el aprendizaje basado en problemas, aprendizaje basado en problemas ABP Establece Las situación problema dando importancia a la organización,instrucción y el estímulo para el aprendizaje, Vinculado a contextos auténticos en un marco cooperativo. Tutor ABP Roles en el aprendizaje basado en problemas, Roles en el aprendizaje basado en problemas El problema Como desafio abordable y elemento motivacional. abierto, no estructurado, plantea contexto de aprendizaje,plantea distintas perspectivas., aprendizaje basado en problemas ABP La Nueva información se adquiere mediante el autoaprendizaje dirijido